Red Educativa Digital Descartes (España)
Trabajando altruistamente por la
Comunidad Educativa de la Aldea Global
Título de la obra:
La huella del caos: La estructura de la geometría fractal
Autor:
Ángel Cabezudo Bueno
Código JavaScript para el libro:
Joel Espinosa Longi, IMATE, UNAM.
Recursos interactivos:
DescartesJS, WebSim, Phet Colorado, GeoGebra, ...
Fuentes: Lato y UbuntuMono
Portada: Imagen generada con Perplexity, modelo GPT-5.2
Red Educativa Digital Descartes
Córdoba (España)
descartes@proyectodescartes.org
https://proyectodescartes.org
Proyecto iCartesiLibri
https://proyectodescartes.org/iCartesiLibri/index.htm
ISBN: 978-84-10368-49-1

Esta obra está bajo una licencia
Creative Commons 4.0 internacional: Reconocimiento-No Comercial-Compartir Igual.
Los simuladores, calculadoras y visualizaciones matemáticas incluidos en esta obra han sido desarrollados íntegramente en lenguajes web (HTML5, CSS y JavaScript) y preparados para su integración directa en el entorno de la Red Educativa Digital Descartes.
La arquitectura conceptual, el rigor de las fórmulas empleadas y la validación científica de cada recurso son de autoría exclusiva. Sin embargo, para la escritura, depuración y optimización del código fuente, se adoptó un flujo de trabajo asistido por modelos de Inteligencia Artificial generativa, como Perplexity, Microsoft Copilot, ChatGPT y Google Gemini.
El proceso de desarrollo consistió en una iteración constante: partiendo de instrucciones matemáticas precisas proporcionadas por el autor, la IA generó versiones iniciales del código que fueron revisadas, corregidas mediante nuevas instrucciones y, frecuentemente, intervenidas de forma manual para ajustar detalles estéticos y lógicos. Finalmente, cada interactivo fue encapsulado en un archivo .html único para su correcta integración visual con la plantilla del libro. La imagen de la portada también ha sido generada bajo la dirección del autor mediante Perplexity (modelo GPT-5.2).
La integración de estas herramientas ha permitido enriquecer la experiencia visual sin delegar en ningún momento la responsabilidad matemática ni pedagógica, que recae totalmente en el autor. En consonancia con este espíritu de cocreación tecnológica y divulgación científica, la totalidad de la obra —incluyendo el código fuente de los recursos interactivos— se distribuye bajo la licencia Creative Commons (CC BY-NC-SA 4.0) declarada en los créditos, permitiendo a la comunidad educativa su estudio, adaptación y redistribución no comercial.
Dentro de esta institución, de la que formo parte, he podido tener acceso a importantes recursos tecnológicos y su soporte me ha permitido materializar esta obra.
El subproyecto iCartesiLibri, que acumula ya un abultado fondo editorial, y cuyo "objetivo es la conceptualización y desarrollo de libros dinámicos, interactivos, multimedia centrados en el aprendizaje y potenciadores de la educación..." es un precedente en el que me he podido inspirar, cuando lo he necesitado.
Agradezco muy especialmente a Juan Guillermo Rivera Berrío la ayuda prestada a la comunidad educativa, aportando su experiencia y clarificando cualquier aspecto necesario para la elaboración formal de estos libros.
Helecho: Un ejemplo de autosemejanza fractal. Muestra un patrón de repetición.
«Mi vida parecía ser una serie de sucesos y accidentes. Sin embargo, cuando miro hacia atrás, veo un patrón»
Benoît Mandelbrot
Medir lo irregular fue el primer paso para comprender lo complejo.
La geometría fractal nos lleva a un entendimiento completamente nuevo que revela un orden subyacente en el aparente caos.
Alegoría del trabajo de recopilación y síntesis
Estimado lector, tienes en tus manos el fruto de un reencuentro, una inmersión renovada en uno de los conceptos más fascinantes y, a la vez, más intuitivos de la ciencia moderna: la geometría fractal, una forma de mirar el aparente caos del mundo como si estuviera hecho de patrones.
Este libro, más que un tratado, es una exploración guiada. Nace de mi propio deseo de revisitar y poner en orden los conocimientos que, durante años, he ido acumulando sobre esta materia. Ha sido un ejercicio de recopilación y síntesis, un esfuerzo por tejer la vasta información dispersa en diversas fuentes de reconocida solvencia —desde las pioneras ideas de Benoît Mandelbrot hasta las más recientes aplicaciones— en un tapiz coherente y accesible.
Mi principal objetivo al escribir este ensayo de carácter expositivo ha sido doble: ordenar la casa de mi propio conocimiento y, sobre todo, divulgar este universo de formas de una manera amena, formativa y cautivadora. Quiero invitarte a cambiar la forma en que ves el mundo, a apreciar la estructura oculta que subyace en la aparente aleatoriedad, ese territorio en el que el caos deja de ser solo desorden para convertirse en geometría.
Para lograr esto, he tomado la decisión consciente de no ahogar la belleza y la filosofía de los fractales en un mar de ecuaciones. Si bien el aparato matemático es la columna vertebral que sostiene esta teoría (y lo mencionaremos, claro está, para honrar su rigor), este libro se centra en los conceptos, las imágenes y las implicaciones que los fractales tienen en campos tan diversos como la biología, la economía, la informática y el arte, allí donde el caos y la complejidad reclaman una nueva mirada geométrica.
Considera esto una aproximación al paisaje, donde te muestro la
cima de la montaña sin obligarte a trazar cada curva del sendero con una regla y un transportador. Es mi esperanza que, al cerrar la última página, no solo hayas recordado o aprendido qué es un fractal, sino que comiences a ver el mundo a través de un lente ligeramente diferente, uno que revela la elegancia infinita de lo que nos rodea, incluso en aquellos fenómenos que solemos tachar como de puro desorden.
¡Que disfrutes del viaje!
Los rayos no viajan en línea recta
Abre un momento este libro y asómate a la ventana. O mejor aún, sal a la calle, a un parque, al campo. Mira a tu alrededor. ¿Qué ves? Quizás un árbol con sus ramas extendiéndose hacia el cielo, nubes de formas caprichosas flotando en el aire, o la línea irregular de las montañas en el horizonte.
Desde pequeños, en la escuela, nos enseñan a describir el mundo con las herramientas de la geometría clásica o euclidiana. Aprendemos sobre líneas rectas, círculos perfectos, cuadrados, conos y esferas. Con ellas construimos nuestras casas, diseñamos coches y levantamos rascacielos. Esta geometría es increíblemente útil para describir el mundo que los seres humanos hemos creado. Y, es cierto, la naturaleza a veces nos regala estas formas perfectas: los cristales de pirita son casi cubos perfectos, y las abejas construyen sus panales con hexágonos precisos.
Pero, seamos sinceros, la mayor parte de la naturaleza parece indómita y rebelde a estas descripciones. Como dijo el matemático Benoît Mandelbrot: “Las nubes no son esferas, las montañas no son conos, las costas no son círculos y la corteza de los árboles no es lisa, ni los rayos viajan en línea recta”. Frase recogida en la introducción de su libro, publicado en 1982, La geometría fractal de la naturaleza
Piensa en la costa de un país. ¿Es un círculo? ¿Una serie de arcos? Piensa en la forma de un helecho, con sus hojas que se repiten una y otra vez, cada vez más pequeñas. Piensa en las ramificaciones de un rayo en plena tormenta, en la estructura de tus propios pulmones que
se dividen y subdividen para poder respirar, o en una simple romanescu, que parece un conjunto de arbolitos idénticos a la verdura completa. La geometría de Euclides, a menudo descrita como “fría” y “seca”, se queda corta para describir esta complejidad salvaje y hermosa.
Durante mucho tiempo, estas formas fueron consideradas demasiado irregulares, fragmentadas o caóticas para ser estudiadas matemáticamente. De hecho, cuando algunos matemáticos de finales del siglo XIX empezaron a toparse con curvas infinitamente quebradas, las llamaron “monstruos geométricos” o “curvas patológicas”. Les parecían aberraciones, funciones "malditas" que desafiaban el sentido común y que era mejor condenar al olvido.
Sin embargo, esas rarezas ocultaban uno de los secretos mejor guardados del diseño de la naturaleza. Descubrimos que el mundo no es una máquina rígida y previsible, como un reloj, sino un sistema en perpetuo cambio y crecimiento. Lo que a simple vista parece un "matorral denso" de desorden, es en realidad un baile entre el orden y el azar.
Esa es la invitación que te hace este libro: un viaje a la geometría fractal y a su corazón palpitante, la teoría del caos.
En las páginas que siguen, descubrirás cómo un matemático inconformista llamado Benoît Mandelbrot tuvo la genialidad de dar nombre y sentido a todas estas formas, encontrando patrones donde otros solo veían desorden. Aprenderás que la complejidad asombrosa de un árbol, una galaxia o un copo de nieve surgen de la repetición infinita de una regla muy simple, un proceso llamado iteración. Te fascinará la idea de la autosimilitud, esa propiedad por la cual las partes de un objeto reflejan al todo, como si el universo entero se reflejara en un grano de arena. Y te sorprenderá saber que la dimensión de un objeto no tiene por qué ser un número entero (1, 2 o 3), sino que puede ser una fracción, una medida de su "rugosidad" y de cómo llena el espacio.
Pero este viaje va más allá de las formas estáticas. Al final de nuestro recorrido, nos adentraremos en la dinámica del caos.
Descubriremos, de la mano de pioneros como Henri Poincaré, que incluso los sistemas más simples pueden volverse imprevisibles, y que bajo ese aparente desorden existe un curioso orden subyacente cuya "huella digital" es, precisamente, un fractal: el atractor extraño. Entenderemos, como propuso el filósofo Charles Peirce, que el azar y el caos no son errores, sino ingredientes vitales de un cosmos vivo y evolutivo que nunca se detiene.
La geometría fractal y el caos son herramientas poderosas. Gracias a ellas, hoy podemos crear efectos especiales realistas en el cine, diseñar antenas diminutas para móviles, entender el ritmo de un corazón sano o predecir cómo un bosque entero regula el clima.
Como dijo Michael Barnsley, uno de los pioneros en este campo: “La geometría fractal cambiará a fondo su visión de las cosas. Se arriesga uno a perder definitivamente la imagen inofensiva que se tiene de nubes, bosques, galaxias, hojas, plumas, flores, rocas, montañas… Jamás volverá a pensar lo mismo de todos estos objetos”. Frase recogida en la introducción de su libro, “Fractals Everywhere” (en español, “Fractales en todas partes”, 1988 Academic Press)
Esa es la promesa de este viaje. Prepárate para hacer visible lo invisible y para descubrir que las matemáticas son el lenguaje con el que la naturaleza escribe su guion más complejo y hermoso. Prepárate para entrar en un mundo donde el caos tiene corazón y la irregularidad es la verdadera esencia de la vida.
Estructura de un copo de nieve
A menudo, la geometría se describe como algo "frío" y "seco". Una de las razones principales para esta percepción es la incapacidad de la geometría clásica para describir fielmente la forma de objetos naturales complejos, como una nube, una montaña, una costa o un árbol. Sin embargo, la aparición de la geometría fractal, hace apenas unos 50 años, ha desafiado esta visión, revelando un orden subyacente en el aparente caos de la naturaleza.
La geometría fractal revolucionará profundamente su visión de las cosas, y se arriesga a perder definitivamente la imagen inofensiva que tiene de las nubes, los bosques o las rocas. Este nuevo campo de las matemáticas, que complementa la geometría tradicional, es una herramienta poderosa que permite comprender y descifrar los procesos naturales que nos rodean.
La geometría clásica, también conocida como geometría euclidiana, es la que aprendemos tradicionalmente en la escuela. Esta rama de las matemáticas se enfoca en el estudio de las propiedades de figuras regulares en el plano o en el espacio.
Los elementos de la geometría euclidiana son las formas ideales y los volúmenes regulares con superficies lisas, como líneas, círculos, cuadrados, pirámides, cubos, tetraedros, esferas o cilindros. Estos elementos se definen por tener
una dimensión entera: el punto es de dimensión 0; una línea o cualquier curva estándar es de dimensión 1; un plano o superficie ordinaria es de dimensión 2; y un objeto con volumen es de dimensión 3.
La principal utilidad de las matemáticas clásicas es su diseño para estudiar el mundo que ha sido creado por los humanos. Nos acostumbramos al hecho de que los patrones matemáticos eran principalmente patrones arquitectónicos o de estructuras hechas por humanos.
Aunque la naturaleza es vastamente diversa, sí presenta ejemplos que se ajustan con precisión a la geometría euclidiana:
La naturaleza, antes de la llegada de los humanos, está llena de patrones que la geometría clásica simplemente no puede describir. Estos elementos naturales, como los árboles, las plantas, las nubes o el sistema del tiempo eran ajenos a las matemáticas hasta los años 70.
Benoît Mandelbrot, el matemático que acuñó el término "fractal", observó que, a diferencia de las formas euclidianas, las formas de la naturaleza son ásperas e irregulares. Él lo resumió con la frase: “Las nubes no son esferas, las montañas no son conos, las costas no son círculos y la corteza de los árboles no es lisa, ni los rayos viajan en línea recta”.
La geometría clásica no encuentra la manera de encajar estas formas naturales complejas. Estos objetos naturales presentan una estructura geométrica recursiva y compleja.
Algunos ejemplos de esta "naturaleza indómita" que desafían a la geometría clásica son:
El camino hacia la geometría fractal fue pavimentado por una serie de descubrimientos matemáticos que surgieron a finales del siglo XIX y principios del XX. Los matemáticos de la época se toparon con unas curvas extrañas y "patológicas". Estos elementos satisfacían la definición formal de lo que era una curva, pero eran tan raros que no podían dibujarse fácilmente y contradecían las ideas matemáticas aceptadas. Por ello, se les calificó como "monstruos geométricos" y a menudo se les consideró indignos de exploración o simplemente curiosidades.
Estos "monstruos" poseían propiedades desconcertantes que violentaban el sentido común, tales como:
Entre los ejemplos más notables de estos "monstruos" se encuentran:
La incredulidad y reprobación ante estas propiedades geométricas y analíticas sorprendentes fueron notables. En 1893, el matemático francés Charles Hermite (1822-1901) escribió, en una carta al matemático Thomas Joannes Stieltjes, que se alejaba “con pánico y terror de las malditas funciones que no tienen derivadas”. Poincaré también calificó estas funciones como monstruos.
Estos objetos fueron inicialmente condenados al olvido. Sin embargo, décadas después, Benoît Mandelbrot reconocería que estas estructuras "patológicas" inventadas por los matemáticos para escapar del naturalismo del siglo XIX resultaron ser, irónicamente, inherentes a muchos de los objetos que nos rodean. Hoy en día, estos "monstruos" constituyen una de las partes más fascinantes de las matemáticas y de la ciencia, siendo considerados los primeros modelos de la teoría de los objetos fractales.
Las Tarjetas Didácticas permiten repasar contenidos esenciales del capítulo presente.
Benoît Mandelbrot es reconocido como el padre de la geometría fractal. Su trabajo desafió la tradición matemática de siglos, que valoraba la suavidad y las formas euclidianas. Mandelbrot, en cambio, se dedicó a descubrir la rugosidad inherente de la naturaleza.
Benoît Mandelbrot (1924-2010) nació en Polonia, emigró a Francia en 1936, y más tarde se nacionalizó estadounidense. Desarrolló un fuerte sentido de independencia, influenciado en parte por ser judío y haber sobrevivido a la ocupación nazi en Francia. Su experiencia en la academia francesa, donde le dijeron que tenía talento pero estaba "confundido" y hacía las cosas mal, lo hizo sentirse como "un pez fuera del agua". Mandelbrot era un pensador intrínsecamente visual. Él veía cosas que nadie más sospechaba, y cuando las mostraba, la gente asentía, diciendo "Claro, claro," aunque en realidad nunca lo habían notado.
Su fascinación por el aspecto visual de las matemáticas, particularmente la geometría en su forma más sensual, comenzó en enero de 1944, cuando era estudiante. A diferencia de muchos matemáticos que priorizan las ecuaciones, Mandelbrot declaró: "Yo no juego con fórmulas, juego con imágenes y eso es lo que llevo haciendo toda la vida".
Desde joven, desarrolló la habilidad de transformar instantáneamente las fórmulas algebraicas en figuras geométricas en su mente. Para Mandelbrot, su trabajo se centraba en cómo explicar este fenómeno visual.
En 1958, decidió asumir un riesgo y unirse a IBM, una gran empresa estadounidense pionera en la tecnología informática, en el centro de investigación Thomas J. Watson. IBM buscaba pensadores creativos, inconformistas e incluso rebeldes, gente como Mandelbrot.
Mientras trabajaba en IBM, Benoît Mandelbrot se dedicó al estudio de las series temporales, incluyendo el problema del ruido en las líneas telefónicas utilizadas para la interconexión de ordenadores. Los ingenieros de IBM se enfrentaban a un problema serio: la información transmitida a través de los cables telefónicos a menudo no llegaba correctamente debido a las interferencias o "ruido". Aunque intentaban atenuar el problema amplificando la señal, los errores persistían.
Mandelbrot abordó el problema con su instinto visual. Trazó la información del ruido en un gráfico y lo que observó lo sorprendió. Descubrió que, sin importar la escala de tiempo—ya fuera un día, una hora o un segundo—el gráfico resultante era idéntico; el patrón del ruido era siempre el mismo.
Este patrón constituía una autosimilitud real y le reveló una relación geométrica fácilmente representable. Este descubrimiento fue su primer encuentro con la autosimilitud en un problema real.
El patrón le recordó a Mandelbrot algo que le había intrigado en su juventud: el misterio de los "monstruos geométricos" que databan de finales del siglo XIX. Estas eran estructuras raras que desafiaban las suposiciones matemáticas tradicionales, como el Conjunto de Cantor (creado en 1883) o la Curva de Koch (descubierta en 1904).
Mandelbrot utilizó la curva de Koch, un monstruo matemático que resultaba patológico para la geometría euclidiana porque su longitud es infinita aunque encierra un área finita, como base para su reflexión sobre las costas.
El problema de la medición de las costas había sido previamente notado por el científico británico Lewis Richardson en 1940. Richardson observó que la medición de una costa, como la de Gran Bretaña, variaba considerablemente según la longitud de la regla o instrumento de medida utilizado. Cuanto más pequeña es la regla, más entrantes se pueden medir y, por lo tanto, la longitud calculada resulta mayor. Si este proceso se repite, podría llevar a la conclusión de que la costa es infinitamente larga. Mandelbrot también señaló que la longitud de la frontera entre España y Portugal tenía dos medidas distintas en diferentes enciclopedias (616 millas en una española, 758 millas en una portuguesa).
Mandelbrot abordó este dilema en un artículo muy famoso publicado en la revista Science en 1967, titulado "¿Cuánto mide la costa de Gran Bretaña?".
Según Mandelbrot, las costas son estructuras geométricas fractales. Propuso que, dado que el concepto de longitud carece de sentido para estas líneas irregulares debido a su dependencia del instrumento de medida, y sabiendo que la longitud de la curva límite es infinita, no se podía medir su longitud, pero sí se podía medir algo más: su rugosidad.
Para lograr esto, Mandelbrot propuso repensar el concepto de dimensión. Sugirió utilizar la dimensión fractal, que indica la forma o medida en que la línea fractal llena una porción del plano. A mayor rugosidad, mayor es la dimensión fractal. La dimensión fractal de las líneas costeras se estima en aproximadamente $D \approx 4/3 \approx 1.33$.
Mandelbrot acuñó el término "fractal" en 1975. Lo introdujo formalmente en su ensayo Les objets fractals: Forme, hasard et dimension.
El término deriva del adjetivo latino fractus, que significa "quebrado", "fragmentado" o "fracturado". El verbo latino correspondiente, fragere, significa "romper" o "crear fragmentos irregulares". Mandelbrot consideró que este término era muy apropiado, ya que fractus también conllevaba el significado de "irregular".
Mandelbrot lo utilizó para definir todas estas formas que son fragmentadas o aparentemente irregulares. El propósito del término era describir:
📌Podemos imaginar la relación entre la dimensión de Hausdorff-Besicovitch y la dimensión topológica como la diferencia entre un mapa topográfico de una cordillera ($D_T=2$) y la rugosidad real de esa cordillera. Si intentáramos modelar esa cordillera usando geometría euclidiana, diríamos que es una superficie ($D_T=2$). Pero debido a sus picos, valles y detalles a todas las escalas, su dimensión fractal $D_H$ es, por ejemplo, 2.3. Esta fracción de dimensión adicional (0.3) representa la rugosidad extra, indicando que el objeto es "más que" una superficie simple, sin llegar a llenar completamente el volumen de un cuerpo tridimensional (3D).
La invención de esta palabra fue crucial porque, aunque los matemáticos del siglo XIX habían encontrado estos "monstruos geométricos", no habían sentido la necesidad de edificar una teoría formal ni de acuñar un término específico para ellos. Mandelbrot demostró que la naturaleza está llena de objetos cuyas mejores representaciones son estos conjuntos fractales, haciendo indispensable el nuevo vocabulario.
La geometría fractal, al encontrar orden bajo el aparente caos de las formas naturales, proporcionó un nuevo léxico para "leer más cosas acerca del libro de la naturaleza". Es la herramienta que nos permite comprender y anticipar comportamientos naturales que antes eran imposibles de explicar.
Los fractales son mucho más que figuras curiosas o adornos visuales. Son ventanas a una geometría que desafía nuestras intuiciones, donde lo simple genera lo complejo, y lo infinito se esconde en lo cotidiano. En este capítulo, exploraremos las claves que hacen de los fractales una herramienta poderosa para entender el mundo: la iteración, la autosimilitud y la dimensión fractal.
Desde las ramas de un árbol hasta las redes neuronales, desde las costas recortadas hasta los algoritmos que simulan paisajes virtuales, los fractales están presentes en la naturaleza, el arte, la tecnología y la ciencia. Pero para comprenderlos, necesitamos descifrar sus principios fundamentales.
Este viaje comienza con la iteración —la receta que se repite al infinito— y continúa con la autosimilitud —la idea de que el todo se refleja en cada parte. Más adelante, nos adentraremos en la dimensión fractal, una noción que va más allá de los números enteros y nos obliga a repensar qué significa “medir” una figura.
Prepárate para descubrir cómo reglas simples pueden dar lugar a estructuras infinitamente complejas, y cómo los fractales nos enseñan que el universo, en su aparente caos, está lleno de patrones ocultos.
En el lenguaje cotidiano, iterar significa simplemente repetir. Es lo que hacemos cuando seguimos los pasos de una receta, cuando volvemos a la casilla de salida en un juego de mesa, o cuando un reloj de péndulo cumple su ciclo una y otra vez.
En el mundo natural y matemático, sin embargo, la iteración es el motor de la creación de formas.
La naturaleza no utiliza planos de diseño infinitamente complejos para construir un copo de nieve o un helecho. En su lugar, emplea un método mucho más elegante y económico: un conjunto finito de reglas que se aplican una y otra vez, escala tras escala. Esta es la esencia de lo fractal: el mismo patrón, la misma regla de construcción, manifestándose repetidamente para generar una estructura tan vasta como una cordillera o tan intrincada como la red de nuestros pulmones.
Imagina que tienes una calculadora antigua. Escribes un número, pulsas una tecla de operación (digamos, "elevar al cuadrado") y obtienes un resultado. Ahora, en lugar de borrar y empezar de nuevo, tomas ese resultado y lo vuelves a introducir en la misma operación. Y repites. Y repites. Eso es la iteración. Es un bucle de retroalimentación (feedback). En matemáticas, esto significa que la salida de una función se convierte en la entrada de la siguiente vuelta.
Para visualizarlo, construyamos el fractal más famoso de los libros de texto: el Triángulo de Sierpinski.
Lo fascinante de la iteración es que reglas muy simples generan una complejidad infinita. No necesitas un plano arquitectónico gigante para dibujar un fractal; solo necesitas una regla breve y la paciencia para repetirla millones de veces.
La iteración matemática: Idealidad pura
En el mundo de las matemáticas, la iteración es exacta y potencialmente infinita. Cuando definimos el conjunto de Mandelbrot con la fórmula $z_{n+1} = z_n^2 + c$, en el plano complejo, el proceso se repite hasta que se alcanza un criterio o, en teoría, hasta
un número ilimitado de veces para determinar con precisión la frontera del conjunto. Esta infinitud de pasos es lo que produce el detalle ilimitado de los fractales teóricos.
La iteración en la naturaleza: El límite físico
Los objetos naturales (árboles, helechos, costas, sistemas circulatorios) también crecen y se forman mediante procesos repetitivos, pero su iteración está siempre truncada o limitada por la realidad física.
Por ejemplo, un árbol: la rama principal se divide en ramas secundarias, y estas en terciarias, siguiendo una especie de "receta" biológica. Sin embargo, el proceso se detiene cuando las ramas se hacen tan pequeñas que no pueden transportar eficientemente los nutrientes o cuando el crecimiento celular llega a su escala mínima (el tamaño de una célula o molécula).
La iteración en los fractales naturales es una aproximación al modelo matemático ideal. La naturaleza utiliza la eficiencia y la economía como sus principios rectores, y por eso solo repite el patrón las veces necesarias para cumplir su función (como llenar un espacio o maximizar una superficie). En resumen, en la naturaleza, la iteración se detiene.
La matrioska matemática
Volvamos a nuestro Triángulo de Sierpinski. Si tomas una lupa y miras solo la esquina superior del triángulo, ¿qué ves? Ves un triángulo formado por otros triángulos huecos. Es decir, ves una copia exacta de la imagen original completa. En el mundo real, esta autosimilitud rara vez es matemáticamente perfecta, pero es sorprendentemente aproximada. A esto lo llamamos autosimilitud estadística.
El ejemplo de la coliflor romanescu y el helecho
La naturaleza es la mejor diseñadora de fractales porque la autosimilitud es una forma muy eficiente de construir estructuras grandes (como un árbol) usando instrucciones genéticas breves ("crece una rama, y de esa rama, saca otra igual pero más pequeña").
📌En la autosimilitud estadística, el objeto no se repite a sí mismo de forma idéntica cuando cambias la escala (haces zoom). En su lugar, se repiten las propiedades estadísticas o la "textura" del objeto. Esto es muy evidente en la forma irregular de un litoral costero.
La clave: No se preserva la forma exacta, se preserva la complejidad y la irregularidad.
Detalle de la analogía euclidiana
Abordemos inicialmente la dimensión de semejanza ($D$), que sirve para el cálculo en los fractales con autosimilitud exacta o matemática (Fractal de Boch, Triángulo de Sierpinski, etc.) basándonos en una analogía directa con cómo se escalan las medidas (longitud, área, volumen) en la geometría euclidiana tradicional con objetos regulares como segmentos, cuadrados o cubos.
Si dividimos un segmento, un cuadrado o un cubo, por ejemplo, en $2$ partes iguales, cada parte se ha escalado $ \frac{1}{2}$, es decir su tamaño es la mitad que la figura original, obtendremos respectivamente 2, 4 y 8 partes similares. Representemos $r= \frac{1}{2} $, $N = 2^1=2$ segmentos, $N = 2^2=4$ cuadrados y $N = 2^3=8$ cubos, siendo el exponente la dimensión del objeto regular.
Si la medida original es 1, la medida de la parte reducida es $r^D$, respectivamente, para el segmento $(\frac{1}{2})^1=\frac{1}{2}$, para el cuadrado $(\frac{1}{2})^2=\frac{1}{4})$ y para el cubo $(\frac{1}{2})^3=\frac{1}{8}$
La dimensión $D$ en la geometría euclidiana (donde $D$ es un entero: 1, 2 o 3), si reducimos un objeto por un factor de escala $r$, la nueva "medida reducida" del objeto se relaciona con su dimensión mediante la siguiente ley:
$$Medida_{reducida} = r^D$$Esto nos lleva a la relación fundamental de la autosimilitud:
$$Medida\, Total = N \times r^D$$ En el ejemplo la $Medida\, Total$ del objeto original es $1$. En general cualquier medida del objeto original puede hacerse $1$ si lo normalizamos.Despejando la Dimensión ($D$):
Para muchos fractales generados por un proceso de iteración simple (los llamados fractales autosimilares) podemos calcular la dimensión fractal $D$ de manera relativamente sencilla usando la dimensión de semejanza
Calculo de la dimensión fractal para clásicos
Apliquemos la fórmula de la dimensión de semejanza a algunos de los fractales más famosos:
1. Conjunto de Cantor
Se construye eliminando el tercio central de un segmento, y repitiendo el proceso con los dos segmentos restantes, infinitamente.
📌Interpretación:
Su dimensión es menor que 1, lo que indica que, a pesar de tener infinitos puntos, es un conjunto muy disperso, "menos que una línea".
2. Curva de Koch
Se parte de un segmento, se divide en 3, se reemplaza el tercio central por dos segmentos iguales, formando un "pico" de 60º. Se repite el proceso en los 4 nuevos segmentos.
📌Interpretación:
Su dimensión está entre 1 y 2. Esto ilustra que la curva es tan intrincada que "llena" el espacio más que una línea simple, pero sin ser una superficie. Si su longitud se mide con una unidad de medida que tiende a cero, es infinita: En efecto en cada iteración la longitud de la curva se multiplica por $\frac{4}{3}$, así que después de $n$ iteraciones la longitud es $\left(\frac{4}{3}\right)^n$ y $\lim\limits_{n \to \infty} \left(\frac{4}{3}\right)^n=\infty$.
3. Triángulo de Sierpinski
Se parte de un triángulo equilátero, se unen los puntos medios de los lados para formar un triángulo central que se elimina. El proceso se repite con los 3 triángulos restantes.
📌Interpretación:
Al estar entre $1$ y $2$, es más complejo que una curva, pero sus espacios "vacíos" impiden que sea una superficie completa.
4. Curvas que "Llenan el Espacio"
Algunos fractales como la Curva de Peano (1890) y la Curva de Hilbert (1891) son ejemplos históricos de curvas que, mediante un proceso iterativo, terminan por llenar completamente un cuadrado o una región del plano, es decir que su dimensión es $D=2$.
Curva de Peano
Construcción: La curva de Peano divide el cuadrado inicial en $9$ sub-cuadrados más pequeños ($3 \times 3$). La curva serpentea a través de estos 9 cuadros formando una "S" continua.
Cálculo de la Dimensión:
Curva de Hilbert
Construcción: La curva de Hilbert divide un cuadrado inicial en 4
cuadrantes ($2 \times 2$). La curva recorre estos cuatro cuadrantes en una sola traza continua sin cruzarse.
Cálculo de la Dimensión:
📌Interpretación:
Esto significa que, aunque topológicamente son líneas (dimensión 1), su capacidad para ocupar el plano es total, por lo que su dimensión fractal es $2$.
Observación:
Si bien se construyen iterativamente como otros fractales, su dimensión límite es un entero, lo que las hace límites de una definición más estricta de fractal (donde $D>D_{topológica}$).
Cálculo de la dimensión fractal para formas irregulares: El método de recuento por cajas
Hasta ahora hemos jugado con objetos matemáticos ideales. El Triángulo de Sierpinski o la Curva de Koch son perfectos: si haces zoom, ves exactamente la misma copia una y otra vez. Para ellos, la fórmula de la dimensión de semejanza ($D=\frac{log\,(N)}{log\,(1/r)}$) funciona de maravilla porque sabemos exactamente cuántas copias ($N$) caben al reducir la escala ($r$).
Pero ¿qué pasa con el mundo real?
Si miras una nube, la línea de costa de Noruega o el tejido de tus pulmones, son fractales, sí, pero no son exactamente autosimilares. No son el resultado de instrucciones rígidas de repetición perfecta. En el mundo físico, la geometría se mezcla con el caos. Las montañas o los tejidos biológicos presentan una autosimilitud aproximada: al hacer zoom, vemos formas que 'riman' con el todo, que comparten su estilo y carácter irregular, pero que no son duplicados matemáticos exactos. Aquí necesitamos una herramienta más robusta, una "regla universal" para medir la rugosidad: el conteo de cajas (o box-counting).
El problema de medir objetos extremadamente irregulares se ilustra perfectamente con la longitud de una costa, como la de Gran Bretaña. Esto ya quedó reflejado en el Capítulo 2.3 ¿Cuánto mide la costa de Gran Bretaña?
El método de recuento por cjas (box-counting)
📌 Las indicaciones de uso del interactivo están en la página siguiente
💻 Laboratorio virtual: Midiendo la rugosidad de una costa
En el recuadro interactivo tienes una simulación de una costa generada por un proceso aleatorio. A simple vista es una línea irregular, pero ¿qué tan irregular es? Vamos a calcular su dimensión fractal ($D_b$) aplicando el método de conteo de cajas.
Sigue estos pasos para realizar el experimento:
📌Interpretación:
Mira el valor final en el recuadro azul. Verás un grafico que representa el diagrama de dispersión para una de las formas aleatorias que proporciona el interactivo, la recta ajustada a la nube de puntos tiene por ecuación $\ln N = 1.125 \ln(1/\epsilon)+ 3,147$.
El coeficiente de la variable $\ln(1/\epsilon)$ es la pendiente de la recta que se corresponde con la dimensión $D$ estimada.

- Una línea recta perfecta tendría $D \approx 1.00$.
- Un garabato que llenara todo el plano tendría $D \approx 2.00$.
- Las costas reales suelen tener valores entre $1.15$ y $1.30$.
¿Quieres probar otra forma? Pulsa el botón "🔄Nueva Forma" para generar una costa diferente, borra los datos anteriores con "🗑️Reiniciar" y repite la medición para ver si la rugosidad cambia.
La dimensión de Hausdorff: La medida rigurosa de la complejidad
Hemos visto que el método de autosemejanza funciona perfectamente para fractales ideales (como el copo de Koch) y que el método de recuento por cajas es una excelente aproximación práctica para objetos naturales (como la línea costera). Sin embargo, en la matemática pura, siempre se busca la medida más rigurosa y exacta posible para cuantificar la complejidad: esta es la Dimensión de Hausdorff ($dim_H$), también llamada Dimensión de Hausdorff-Besicovitch.
La Dimensión de Hausdorff es el estándar de oro y la referencia teórica para la dimensión de todos los conjuntos, incluidos los fractales.
🔍 ¿Qué es una medida exacta? La búsqueda de la regla perfecta
Piense en cómo medimos las cosas en la geometría euclídea:
¿Qué pasa si intentamos usar una "regla" de
dimensión incorrecta?
El punto crítico de la dimensión
La Dimensión de Hausdorff es ese valor crítico o exponente único que proporciona un resultado coherente. Tomemos como ejemplo el Triángulo de Sierpinski, con $dim_H \approx 1.58$:
La dimensión de Hausdorff ($dim_H$) es el exponente que equilibra la balanza, definiendo la medida más pura de la complejidad geométrica del objeto.
La dimensión de Hausdorff es el estándar de oro y la referencia teórica para la dimensión de todos los conjuntos, incluidos los fractales.
🔗 La dimensión de Hausdorff y el recuento por cajas
El método de Recuento por Cajas es la herramienta algorítmica más cercana a la teoría de Hausdorff.
Para los fractales que encontramos en la naturaleza (los que se "portan bien" matemáticamente), se cumple que la Dimensión de Recuento por Cajas es una excelente estimación de la Dimensión de Hausdorff ($dim_{BC} \approx dim_H$). Esto nos permite aplicar una técnica sencilla (las cajas) para aproximar el valor de la métrica rigurosa (Hausdorff) en la costa de un país o en la superficie de un material.
| Dimensión | Enfoque Conceptual | ¿Cómo se Calcula? | Aplicación Típica |
|---|---|---|---|
| Topológica ($dim_T$) |
El número de coordenadas enteras. | Es siempre un número entero. | Objetos clásicos. |
| Autosemejanza ($dim_{AS}$) |
La relación entre el factor de escala y el número de copias idénticas. | $\displaystyle D = \frac{\log(\text{Número de copias})}{\log(\text{factor de escala})}$ | Fractales ideales y perfectos (Koch, Sierpinski). |
| Recuento por cajas ($dim_{BC}$) |
La aproximación práctica basada en la cobertura del espacio. | Contando cajas o cubos de diferentes tamaños $\epsilon$. | Formas irregulares naturales (costas, nubes). |
| Hausdorff ($dim_H$) |
El exponente exacto que da una medida finita del objeto. | Es un concepto teórico complejo, valor de referencia. | El estándar matemático riguroso. |
Donde los "monstruos" se convierten en estrellas
Bienvenido a la galería más extraña del mundo. Imagina un museo donde los objetos no se comportan como deberían: líneas que llenan habitaciones enteras, esponjas que no tienen peso, pero sí una superficie infinita, y polvos que contienen el universo.
A finales del siglo XIX, los matemáticos vivían en un mundo "suave" de esferas y líneas perfectas. Cuando empezaron a descubrir las figuras que verás hoy, se asustaron tanto que las llamaron “curvas patológicas” o “monstruos”. El matemático Charles Hermite llegó a decir: “Me alejo con pánico y terror de estas malditas funciones que no tienen derivada”. Pero hoy, esos monstruos son las estrellas que nos permiten entender desde las galaxias hasta tu propio ADN.
La receta del "borrado": Imagina que tienes un segmento de recta de un metro. Divídelo en tres y borra el trozo del medio. Ahora tienes dos segmentos pequeños. Haz lo mismo con ellos... y otra vez, y otra vez, hasta el infinito. ¿Qué queda?
La paradoja: Si sumaras la longitud de todo lo que has borrado, ¡obtendrías exactamente el metro original! Matemáticamente, la longitud de lo que queda es cero. Sin embargo, el "polvo" resultante tiene tantos puntos como la línea original. Es un objeto que está ahí pero no ocupa lugar, un puente entre el algo y el nada.
Un punto del Polvo:
$0,02202_3$ $\rightarrow$ Transformamos $\rightarrow$ $0,01101_2$
Relación con la recta real infinita $\mathbb{R}$
Vamos a demostrar ahora que el conjunto continuo $[0,1]$ tiene la misma cardinalidad (número de puntos) que la recta real infinita $\mathbb{R}$ y en consecuencia El Polvo de Cantor tiene tantos puntos como la recta real completa.
¿Cómo puede un segmento pequeño y acotado como $[0,1]$ tener una biyección con una recta infinita y no acotada como $\mathbb{R} = (-\infty, +\infty)$?
Se justifica mediante una biyección geométrica. Podemos "estirar el intervalo" para cubrir toda la recta.
El argumento de la Tangente: Imagina una función que tome un número $x$ entre $0$ y $1$, y lo dispare hacia el infinito. La función trigonométrica tangente hace exactamente eso.
Sea la función $g: (0,1) \to \mathbb{R}$:
$$g(x) = \tan\left(\pi \cdot x - \frac{\pi}{2}\right)$$📌Interpretación visual: Imagina el intervalo $(0,1)$ doblado en forma de semicírculo (como un cuenco). Si colocas una bombilla en el centro del semicírculo y proyectas la sombra de cada punto del arco sobre una línea recta plana debajo, cubrirás la línea infinita completa. Cada punto del pequeño arco corresponde exactamente a un punto de la línea infinita.
Polvo de Cantor en dimensiones superiores
En su libro "La geometría fractal de la naturaleza", Mandelbrot
extiende el concepto de $C$ (el conjunto de Cantor lineal) a otros escenarios:
Mandelbrot describe cómo se puede generalizar el proceso de "tercios medios" al plano ($2D$) o al espacio ($3D$):
¿Dónde encontrarlo?: Este patrón de "huecos dentro de huecos" no es solo un juego mental; los científicos lo han encontrado en los anillos de Saturno y en los molestos errores de transmisión de datos que Mandelbrot estudió en IBM.
El misterio del "Ruido Blanco" en IBM
En 1958, mientras trabajaba en IBM, Benoît Mandelbrot estudió un problema que traía de cabeza a los ingenieros: el ruido en las transmisiones de datos a través de cables telefónicos.
Su huella en los anillos de Saturno
Cuando observamos los anillos de Saturno desde lejos, parecen discos sólidos y continuos. Sin embargo, la realidad es mucho más "hueca".
La red cósmica: Una aproximación fractal
a escalas intermedias del Universo
Una vez comprendida la naturaleza del Polvo de Cantor en tres dimensiones, resulta evidente que su característica principal —una distribución de materia altamente discontinua y jerárquica con grandes lagunas de vacío— ofrece un paralelismo sorprendente con la red cósmica, la estructura que adopta la materia a escalas intermedias del Universo, 163–326 millones años luz, según la cosmología moderna.
Para relacionar ambos conceptos, debemos abandonar la visión de un cosmos uniformemente lleno (homogéneo) y adoptar la perspectiva de la estructura filamentosa.
La "lacunaridad" de los vacíos cósmicos
La propiedad más distintiva del Polvo de Cantor es que, a medida que avanzan las iteraciones, el volumen ocupado por la "materia" disminuye drásticamente, dejando grandes huecos vacíos. En la cosmología actual, los sondeos profundos del cielo (como el Sloan Digital Sky Survey) han confirmado que el universo no es una distribución aleatoria de galaxias, sino una red cósmica (Cosmic Web).
Las galaxias se agrupan en filamentos delgados y paredes que rodean inmensos vacíos (o voids) casi esféricos, donde la densidad
de materia es prácticamente nula.
Esta arquitectura de "materia rodeando vacío" es topológicamente análoga a las etapas avanzadas de la construcción de un Polvo de Cantor 3D, donde la masa se concentra en subespacios cada vez más reducidos, dejando el resto del volumen "vacío".
Variaciones del modelo fractal
El modelo fractal de Cantor es determinista, siempre se quita el centro y se dejan las esquinas. La modelación exacta con los objetos naturales no es posible y requiere acudir a variaciones que incluyen distribuciones aleatorias y multifractales para modelar agrupaciones (clustering) más realista. En una distribución aleatoria, en cada iteración, decides al azar qué subcubos eliminar o conservar, pero manteniendo una proporción similar (por ejemplo, retienes en promedio 8 de 27, pero no siempre exactamente esos). Esto podría significar que a veces dejas un subcubo central por casualidad, o eliminas una esquina inesperadamente. El resultado es un fractal que sigue siendo "polvoriento" —con puntos dispersos y vacíos enormes—, pero ahora con irregularidades que lo hacen más natural. Una distribución multifractal tiene más complejidad: Un multifractal no es un solo fractal con una dimensión fija (como el ~1.89 del Cantor 3D), sino una "mezcla" de fractales con dimensiones que varían en diferentes
partes. Es como un fractal con personalidad múltiple, en algunas regiones es más "denso" (dimensión mayor, cerca de 3, como un volumen lleno), en otras más "ralo" (dimensión menor, cerca de 1, como una línea): Partes del polvo de Cantor se modifican para que la probabilidad de retener subcubos varíe espacialmente. Por ejemplo, en una zona "caliente" retienes más cubos (mayor densidad), en una "fría" eliminas más (mayor vacío). Esto se mide con un "espectro multifractal", que describe cómo cambian las propiedades de escalado en cada punto.
La dimensión de correlación : Una coincidencia reveladora
Las mediciones actuales sugieren que la distribución de galaxias no llena el espacio tridimensionalmente, sino que se comporta con una dimensión fractal fraccionaria que oscila en el intervalo de $D \approx 1.2$ a $2.2$, dependiendo de la escala.
Resulta fascinante observar que la dimensión teórica del Polvo de Cantor estándar (construido conservando los 8 cubos de las esquinas) es de $D \approx 1.89$. Este valor encaja perfectamente dentro del rango observado en la realidad, lo que sugiere que este objeto matemático no es solo una abstracción, sino un modelo muy fiel de cómo la gravedad organiza la materia en el vasto "vecindario intermedio" del cosmos.
El límite de la analogía
No obstante, el Universo físico tiene límites. Mientras que el fractal matemático es infinito, la estructura cósmica deja de ser fractal al superar la escala de los 460 millones de años luz. A partir de ahí, el universo comienza a parecerse a un fluido homogéneo y la analogía termina.
Resumen audiovisual
El copo de nieve de Koch ocupa un lugar privilegiado en el imaginario fractal. No solo es un ejemplo paradigmático de curva fractal; también es un puente entre la matemática abstracta, la historia de las ideas y aplicaciones prácticas que siguen vigentes en la ciencia y la tecnología.
De la curva al copo: Una evolución
En el Capítulo 3, utilizamos la curva de Koch (construida a partir de un único segmento lineal) como el ejemplo canónico para ilustrar los tres pilares de un fractal: iteración, autosimilitud y dimensión fraccionaria. Vimos cómo una simple línea recta se transformaba en una estructura rugosa mediante la repetición constante de un patrón.
El copo de nieve de Koch es la culminación lógica de ese concepto. En lugar de comenzar con un solo segmento, partimos de una figura cerrada: un triángulo equilátero. Al aplicar la iteración de Koch simultáneamente a los tres lados del triángulo, cerramos la forma. Si la curva de Koch era un "hilo" fractal, el copo es una "isla" fractal completa. Esta distinción es crucial porque nos permite estudiar una propiedad que la curva abierta no poseía por sí misma: la capacidad de encerrar un área.
Origen: El desafío a la intuición (1904)
A principios del siglo XX, el mundo de las matemáticas atravesaba una crisis de fundamentos. Hasta ese momento, se creía que cualquier curva continua debía tener tangentes (es decir, debía ser "suave" en la mayoría de sus puntos).
En 1904, el matemático sueco Niels Fabian Helge von Koch publicó un artículo con un título que sonaba a desafío: "Acerca de una curva continua sin tangentes, constructible mediante la geometría elemental".
Koch no buscaba crear algo "bonito"; buscaba un contraejemplo visual. Quería demostrar que se podía dibujar una figura que fuera continua (puedes recorrerla sin levantar el lápiz) pero que tuviera "picos" o esquinas en absolutamente todos sus puntos, haciendo imposible trazar una línea tangente en ninguna parte.
La ceceta de construcción
La belleza del copo de nieve reside en la simplicidad de su algoritmo iterativo. Se parte de una figura básica (el iniciador) y se aplica una regla de transformación (el generador) una y otra vez.
El proceso paso a paso:
La paradoja matemática: Infinito en una jaula
Lo que en el Capítulo 3 mencionamos como una curiosidad sobre la longitud, aquí se convierte en una paradoja geométrica completa: una figura con un borde infinito que encierra una superficie finita. A continuación, demostramos por qué sucede esto.
El perímetro infinito (divergencia)
Recordemos el proceso de construcción. En cada paso, cada segmento de línea recta se divide en 3 partes, se elimina la del medio y se añaden 2 partes de igual longitud. Esto significa que reemplazamos 1 segmento por 4 segmentos, donde cada uno mide 1/3 de la longitud original.
Si $N_n$ es el número de lados y $L_n$ es la longitud de cada lado en la iteración $n$:
El perímetro total $P_n$ es:
$$P_n = N_n \cdot L_n = (3 \cdot 4^n) \cdot \left( \frac{L_0}{3^n} \right) = 3 \cdot L_0 \cdot \left( \frac{4}{3} \right)^n$$Dado que $P_0 = 3 \cdot L_0$ (el perímetro original), la fórmula se simplifica a:
$$P_n = P_0 \cdot \left( \frac{4}{3} \right)^n$$Como la razón $\frac{4}{3} > 1$, al hacer tender $n$ al infinito ($n \to \infty$), el perímetro crece exponencialmente sin límite.
$$\lim_{n \to \infty} P_n = \infty$$El área finita (convergencia por acotación)
Imagina la construcción paso a paso. Comenzamos con el triángulo y, en cada iteración, añadimos pequeños triángulos en los bordes. Nunca quitamos nada, siempre agregamos material. Esto significa que el área de la figura en el paso 2 es mayor que en el paso 1, y en el paso 3 es mayor que en el paso 2. Matemáticamente, decimos que es una sucesión monótona creciente.
Aunque el perímetro se arrugue infinitamente, la figura no se expande en todas direcciones sin control. Si dibujamos un círculo alrededor del triángulo original (lo suficientemente grande para
contener la primera iteración, la estrella de seis puntas), veremos algo crucial: el Copo de Nieve de Koch nunca sale de ese círculo.
Por muchas iteraciones que hagamos (mil, un millón o infinitas), los nuevos triángulos son tan minúsculos que apenas alteran el contorno. La figura se vuelve más densa, pero nunca "se escapa" de esa frontera circular.
📌Conclusión:
Si tienes una cantidad (el área) que crece constantemente, pero que tiene un "techo" que no puede traspasar (el área del círculo), es imposible que crezca hasta el infinito: el área del Copo de Nieve es finita.
Matemáticamente se puede determinar el valor del área de un Copo de Nieve de Koch que se obtiene a partir de un triángulo equilátero de área $A_0$. No pretendemos en este libro distraer al lector con este cálculo, que supone determinar la suma de los infinitos y triángulos añadidos al triángulo original. Esta suma es convergente dado que las áreas de los triángulos añadidos en cada iteración se puede hacer tan pequeña como se quiera al tender a infinito el número de iteraciones. Resulta que el área es $$A_{total} = \frac{8}{5} A_0$$
Aplicación: La ingeniería del frío
Más allá de la teoría, la geometría de Koch resuelve un problema moderno: ¿cómo enfriamos dispositivos potentes (chips, baterías) en espacios reducidos?
Necesitamos mucha superficie (para que el calor escape) en poco volumen (para que quepa en el dispositivo). Al diseñar las aletas de un disipador con la forma dentada de Koch, conseguimos dos ventajas:
📌En resumen:
La geometría de Koch permite a los ingenieros "doblar" la superficie de enfriamiento sobre sí misma, creando zonas de intercambio térmico ultraeficientes que serían imposibles de lograr con la geometría clásica de líneas rectas.
Variantes: La familia extendida
La "receta" de Koch es flexible. Modificando ligeramente las reglas, obtenemos variantes con utilidades específicas:
📌Costas geográficas:
Si bien no son copos de Koch perfectos, Benoit Mandelbrot usó la paradoja de Koch para explicar por qué es imposible medir la longitud exacta de la costa de Gran Bretaña: el resultado depende de la escala de tu regla, al igual que ocurre con nuestro copo de nieve.
Este objeto es mucho más que un simple dibujo: es un puente que une la geometría, la aritmética del azar y el diseño de la propia naturaleza.
Si hay un objeto que merece el título de "fractal más famoso del mundo" por su versatilidad y sus asombrosas conexiones con otras ramas de la ciencia, es el triángulo de Sierpinski.
Origen: La curva universal (1915)
Una década después de que Koch presentara su copo de nieve, el matemático polaco Wacław Sierpiński describió este patrón en 1915. Curiosamente, un año después (1916), presentó su variante cuadrada: la alfombra de Sierpinski.
Aunque hoy los vemos como formas estéticas, Sierpinski no buscaba hacer arte. Estaba inmerso en la teoría de conjuntos y topología. Buscaba una "curva universal"Este concepto, clave, se desarrolla en el apartado que sigue "¿Sabías qué?" que contuviera una copia de cualquier curva plana posible. Sin saberlo, redescubrió un patrón que la humanidad ya había intuido siglos atrás: se han encontrado mosaicos en catedrales italianas del siglo XII (estilo cosmatesco) que reproducen exactamente las primeras iteraciones de este fractal.
La construcción: Agujereando la realidad
A diferencia de Koch, que construye hacia afuera, Sierpinski construye hacia adentro. Es un proceso de "escultura fractal": partimos de un bloque sólido y le quitamos material.
El algoritmo del triángulo:
En el capítulo anterior (Las claves de un fractal) aprendimos a calcular su dimensión, pero ahora vamos a mirar su "alma". La construcción del triángulo es engañosamente simple: se toma un triángulo (no tiene por qué ser equilátero, ¡funciona con cualquiera!), se unen los puntos medios de sus lados para formar cuatro triángulos más pequeños y se elimina el del centro
Lo que queda es una estructura que parece un "queso suizo" matemático. Al repetir este proceso infinitamente, nos enfrentamos a una de las paradojas más bellas de este salón:
Estamos ante un objeto fantasmagórico: una red de conexiones infinitas que, técnicamente, no ocupa ningún lugar en el plano.
La paradoja: ¿A dónde fue el área?
Aquí nos encontramos con la paradoja opuesta a la de Koch.
📌Detalle matemático:
El área del triángulo inicial es $$A_0 = \text{Área inicial}$$
Dividimos el triángulo en 4 partes iguales y quitamos la central. Nos quedamos con 3 triángulos, cada uno con un área de $\frac{1}{4}$ del original.$$A_1 = 3 \cdot \left( \frac{1}{4} A_0 \right) = \frac{3}{4} A_0$$ (Hemos retenido el 75% del área original).
Repetimos el proceso en los 3 triángulos restantes. De cada uno, nos quedamos con $\frac{3}{4}$ de su área.$$A_2 = \frac{3}{4} \cdot A_1 = \frac{3}{4} \cdot \left( \frac{3}{4} A_0 \right) = \left( \frac{3}{4} \right)^2 A_0$$
Si observamos el patrón, vemos que en cada paso multiplicamos el área anterior por el factor $\frac{3}{4}$.$$A_n = \left( \frac{3}{4} \right)^n A_0$$
Para encontrar el área del Fractal de Sierpinski "verdadero", debemos llevar el proceso hasta el infinito. Calculamos el límite de la sucesión cuando $n$ tiende a infinito:$$A_{final} = \lim_{n \to \infty} A_n = \lim_{n \to \infty} \left[ \left( \frac{3}{4} \right)^n \cdot A_0 \right]$$
Aquí aplicamos una regla fundamental de los límites exponenciales:
Si tienes un número $x$ tal que $0 < x < 1 $ (es decir, una fracción propia), al elevarlo a una potencia infinita, el resultado es cero.
Como $\frac{3}{4} = 0,75$ (que es menor que 1):$$\lim_{n \to \infty} (0,75)^n = 0$$Por lo tanto:$$A_{final} = 0 \cdot A_0 = 0$$
Conclusión: El Triángulo de Sierpinski tiene un área nula.
La contrapartida: El perímetro infinito: Para que la paradoja sea completa, debemos mirar qué ocurre con el perímetro (la suma de los contornos de todos los triángulos negros).
📌Detalle matemático:
$$P_{final} = \lim_{n \to \infty} \left( \frac{3}{2} \right)^n \cdot P_0 = \infty, \space (P_0=Perímetro \space inicial)$$
Resumen de la paradoja: Estamos ante una figura que tiene tanta "frontera" que su longitud es infinita, pero esa frontera es tan delgada y está tan agujereada que no encierra ninguna superficie. Es "polvo" matemático unido en una estructura fantasmal.
Conexiones mágicas: Cuando todo encaja
Lo que hace a este fractal una celebridad en nuestro Salón de la Fama no es solo su forma, sino cómo aparece espontáneamente en lugares de las matemáticas que no parecen tener relación entre sí.
A. El triángulo de Pascal (aritmética)
El triángulo de Pascal es esa famosa pirámide numérica donde cada número es la suma de los dos que tiene encima. Se usa en combinatoria y probabilidad. Si tomas un triángulo de Pascal gigante y aplicas una regla simple de coloreado:
El resultado no es un patrón aleatorio. ¡Es exactamente el triángulo de Sierpinski! Esto demuestra una conexión profunda entre la teoría de números (pares/impares) y la geometría fractal.
B. El juego del caos (azar)
Esta es quizás la forma más contraintuitiva de generar el fractal. No usamos reglas geométricas fijas, sino un dado.
La lógica nos dice que el resultado debería ser un borrón desordenado de puntos. Sin embargo, al cabo de unos miles de iteraciones, el "caos" se autoorganiza y los puntos dibujan con nitidez cristalina el triángulo de Sierpinski. El azar, restringido por reglas simples, genera orden fractal.
Las variantes: La alfombra y la esponja
La lógica es idéntica, pero usando cuadrados. Divides un cuadrado en una cuadrícula de $3 \times 3$ (9 cuadrados) y eliminas el del centro. Te quedan 8. Repites el proceso. Esta figura es famosa porque si la llevamos a 3 dimensiones, obtenemos la Esponja de Menger, un cubo con una superficie infinita y volumen cero.
📌¿Sabías qué?:
Secreto matemático: La "curva universal"
Cuando decimos que Sierpinski buscaba una "curva universal", no nos referimos a que el fractal tenga la forma de todas las curvas a la vez (eso sería un borrón ininteligible). Nos referimos a una propiedad de la topología, a menudo llamada la "geometría de la goma".
Aplicaciones reales: La utilidad del vacío
Al igual que sucedía con el Copo de Koch, estas estructuras, que nacieron como abstracciones matemáticas, han encontrado nichos cruciales en la ingeniería y el diseño moderno gracias a su propiedad fundamental: la autosimilitud (contener copias de sí mismo a todas las escalas).
A. Ingeniería de telecomunicaciones: Antenas multibanda
Esta es, quizás, la aplicación tecnológica más exitosa de este fractal.
B. Arquitectura y acústica: Difusores de sonido
En este campo, la variante de la alfombra de Sierpinski (cuadrados) es especialmente útil para controlar el sonido en salas de conciertos o estudios de grabación.
C. Diseño y estética: Filtrado de luz
Más allá de la ingeniería pura, la estructura de Sierpinski se utiliza en arquitectura y diseño industrial por su interacción con la luz.
Al ser una "criba" o un tamiz con agujeros de todos los tamaños, una fachada o una lámpara con este patrón no bloquea la luz por completo, sino que la filtra creando patrones de sombra complejos y visualmente ricos que cambian con el ángulo del sol. Es una forma de unir funcionalidad (protección solar) con una estética matemática profunda.
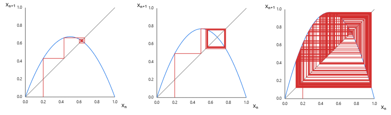
A menudo se presenta al conjunto de Mandelbrot como el icono definitivo del caos, pero es imposible entenderlo sin conocer a su "padre" matemático: los conjuntos de Julia. Juntos, forman la relación más famosa y profunda de la geometría fractal, donde el orden y el "polvo" luchan por el control del plano complejo.
Origen: El genio olvidado y el pionero digital (1918 - 1980)
La historia de estos conjuntos es un relato de redención matemática separado por sesenta años.
Todo comenzó en plena Primera Guerra Mundial. El matemático francés Gaston Julia, un joven herido de gravedad en el frente (perdió la nariz y tuvo que llevar una máscara de cuero el resto de su vida), escribió en un hospital un tratado de 199 páginas titulado "Mémoire sur l'itération des fonctions rationnelles". Publicado en 1918, describía unos conjuntos extraños que surgían al iterar números complejos. Sin embargo, Julia tenía una desventaja insalvable: trabajaba "a ciegas". Sin ordenadores, nadie podía visualizar realmente la complejidad monstruosa que sus fórmulas describían. Su trabajo cayó en el olvido, considerado una curiosidad abstracta.
No fue hasta 1980 que Benoit Mandelbrot, trabajando en IBM, utilizó la potencia de los ordenadores modernos para desempolvar las fórmulas de Julia. Lo que vio en la pantalla cambió las matemáticas para siempre: no eran garabatos aleatorios, sino estructuras de una belleza orgánica infinita.
La receta: La ecuación más famosa del caos
Lo más desconcertante de estos gigantes es que nacen de una ecuación verdaderamente simple, quizás la más famosa de la dinámica compleja: $$z_{n+1} = z_n^2 + c$$
Donde $z$ y $c$ son números complejos. La magia reside en cómo usamos esta fórmula.
A continuación, repasaremos las herramientas mínimas necesarias para dominar este concepto rápidamente y de forma visual.
Un número complejo es una expresión matemática que combina un número real tradicional con una componente "imaginaria". Se escribe habitualmente en la forma $z = a+bi$. En esta expresión, $a$ representa la parte real y $b$ representa la parte imaginaria. La clave de todo este sistema es la letra $i$, conocida como la unidad imaginaria, cuya propiedad definitoria es $i^2=−1$. Esta sencilla regla es la que nos abre las puertas a una nueva dimensión numérica.
Dado que un número complejo $z = a+bi$ tiene dos componentes, su representación visual natural es un plano de dos dimensiones ($\mathbb{R}^2$). En lugar de utilizar el clásico plano cartesiano, usamos lo que se conoce como el plano complejo, que funciona de manera casi idéntica.


Antes de hacer el inciso y repasar el concepto número complejo, decíamos que los conjuntos de Julia y el conjunto de Mandelbrot, de los que tratamos a continuación, se diferencian en la forma de iterar la fórmula $z_{n+1} = z_n^2 + c$, con $z$ y $c$ complejos.
Aquí radica la diferencia fundamental entre Julia y Mandelbrot:
Conjunto de Mandelbrot
Visualizador de trayectorias
La relación mágica: El mapa y el territorio
Esta es la clave conceptual que debe quedar clara en este apartado: El conjunto de Mandelbrot es un mapa índice de todos los conjuntos de Julia.
Imagina que el conjunto de Mandelbrot (esa famosa forma de "escarabajo" negro rodeado de fuego psicodélico) es un atlas interactivo:
Propiedades: La frontera infinita
El conjunto de Mandelbrot ostenta el título del "objeto más complejo de las matemáticas".
Acotación del conjunto Mandelbrot
Veamos los límites exactos para el parámetro c (el mapa) así como para la variable z (el viajero)
El Espacio de $c$ (La "zona negra" o el Conjunto en sí)
El conjunto de Mandelbrot ($M$) está contenido enteramente dentro de un círculo de radio 2 centrado en el origen del plano complejo.
En resumen: Todo el caos infinito del Mandelbrot ocurre dentro de una "caja" muy pequeña de $2.5 \times 2.25$ unidades aproximadamente.
El espacio de $z$ (la "prisión" o criterio de escape)
Aquí es donde entra el "truco" que usan los ordenadores para pintar los colores.
Para que un punto se considere "acotado" (zona negra), la variable $z$ en la iteración nunca debe superar un valor crítico. Ese valor crítico es, curiosamente, también 2.
Explorador de conjuntos de Julia
Aplicaciones e impacto cultural
Más allá de su definición matemática, estos conjuntos trascendieron a la cultura popular y la ciencia aplicada:
El código secreto de la vida
Hasta ahora hemos jugado con triángulos que se multiplican y líneas que se arrugan en la pantalla de un ordenador. Pero la geometría fractal no es un invento digital; es, en realidad, el lenguaje nativo de la naturaleza. Si la geometría de Euclides (círculos, cubos, conos) es la geometría de lo que el ser humano construye, los fractales son la geometría de lo que vive y crece.
En este capítulo descubriremos por qué la evolución, tras millones de años de prueba y error, decidió que la mejor forma de construir un pulmón, un árbol o un sistema circulatorio era mediante fractales.
La naturaleza es una economista experta. Necesita resolver problemas complejos con recursos limitados:
La respuesta que la selección natural ha encontrado una y otra vez es la estructura fractal. Los científicos West, Brown y Enquist descubrieron que la vida está sujeta a redes fractales de transporte (como el sistema circulatorio) que distribuyen recursos siguiendo leyes matemáticas precisas, lo que explica por qué los animales grandes son más eficientes energéticamente que los pequeños. El fractal es la solución óptima para conectar el todo con sus partes más minúsculas.
La manifestación más clara de esto es la ramificación.
El bosque fractal: Un árbol es el ejemplo perfecto de autosimilitud. El tronco se divide en ramas, las ramas en ramas más pequeñas, y estas en ramitas, hasta llegar a las hojas. Si cortas una rama y la pones de pie, se parece asombrosamente al árbol completo. Recientemente, científicos en Costa Rica demostraron que esta estructura es tan precisa que, midiendo la estructura fractal de un solo árbol, se puede predecir cuánto dióxido de carbono absorbe todo el bosque. El bosque entero se comporta siguiendo el mismo patrón que una de sus partes.
El bosque interior: Ahora respira hondo. El aire que entra en tu cuerpo viaja por una estructura idéntica. Tus pulmones no son sacos vacíos (como globos), sino árboles invertidos. La tráquea se divide en bronquios, luego en bronquiolos, y así sucesivamente unas 23 veces.
El milagro matemático: Gracias a esta estructura fractal (similar a la esponja de Menger que vimos en el capítulo anterior), tus pulmones logran empaquetar una superficie de intercambio de gases de unos 140 metros cuadrados (¡el tamaño de una pista de tenis!) dentro de una caja torácica de apenas unos litros de volumen. Si tus pulmones fueran lisos como un globo, te asfixiarías, porque no tendrías suficiente superficie para captar oxígeno.
El cardiólogo Ary Goldberger y su equipo descubrieron algo que cambió la medicina: el latido de un corazón sano fluctúa salvajemente. Si gráficas el tiempo entre latido y latido, el dibujo resultante es irregular y rugoso, idéntico al perfil de una montaña fractal.
Descubrió que nuestros ojos no escanean una escena en líneas rectas y ordenadas, como quien lee un libro o se escanea un código de barras. En cambio, la trayectoria de la mirada da saltos grandes y pequeños, creando un patrón que, si se amplía, muestra la misma estructura a diferentes escalas.
La matemática de la búsqueda - Los vuelos de Lévy. A este patrón matemático de movimiento se le conoce en la ciencia de la complejidad como vuelos de Lévy. Imagina a un albatros buscando comida en el océano o a un recolector ancestral buscando bayas en un bosque disperso: la estrategia no es moverse aleatoriamente. La estrategia óptima consiste en realizar muchos movimientos cortos y minuciosos en una zona (exploración local) intercalados con saltos largos y rápidos hacia nuevas zonas inexploradas (exploración global).
El ojo utiliza una búsqueda fractal porque es la forma más eficiente de cubrir mucho terreno y absorber información visual compleja
rápidamente. Si nuestros ojos se movieran de forma aleatoria (movimiento browniano), volveríamos una y otra vez sobre los mismos puntos. Con los vuelos de Lévy, el ojo maximiza la probabilidad de encontrar algo importante —un depredador, una presa o una cara conocida— con el mínimo gasto de energía.
Fluidez fractal y reducción del estrés. Esta adaptación evolutiva tiene un efecto secundario sorprendente en nuestro bienestar: la "fluidez fractal". Dado que nuestros ojos evolucionaron para moverse en patrones fractales para rastrear la naturaleza (que también es fractal), cuando miramos algo que coincide con ese patrón de movimiento —como las nubes, las ramas de los árboles o una pintura de Pollock—, el sistema visual se relaja.
Es como si la "llave" (el movimiento del ojo) encajara perfectamente en la "cerradura" (la escena fractal). Estudios posteriores de Taylor y su equipo han demostrado que observar fractales de dimensión media (similares a la complejidad de la naturaleza) puede reducir los niveles de estrés fisiológico hasta en un 60%. Por el contrario, los entornos euclidianos estrictos (líneas rectas puras, cajas blancas,
arquitectura brutalista) obligan al ojo a trabajar en contra de su dinámica natural, lo que puede generar fatiga visual y cognitiva.
Aplicaciones futuras. Entender que el ojo es un "buscador fractal" tiene implicaciones que van más allá de la estética. Actualmente, se investiga cómo la pérdida de esta complejidad fractal en el movimiento ocular puede servir como un biomarcador temprano para enfermedades neurodegenerativas o trastornos cognitivos. Un ojo sano baila con una complejidad matemática específica; cuando esa danza pierde su ritmo fractal, puede ser una de las primeras señales de que algo en la red neuronal está cambiando.
El análisis de la dimensión fractal de los movimientos oculares emerge como un prometedor biomarcador neurológico no invasivo. Investigaciones recientes indican que la complejidad fractal característica de una mirada sana disminuye significativamente en etapas tempranas de enfermedades neurodegenerativas, como el alzheimer o el parkinson, reflejando alteraciones en la eficiencia de las redes neuronales del control motor.
La respuesta nos lleva lejos de la anatomía humana, hacia los vastos océanos del hemisferio sur y la física estadística. Resulta que la forma en que miramos el mundo es la misma estrategia que utiliza un albatros para no morir de hambre en la inmensidad del mar.
El borracho y el albatros
Para entender la genialidad de este diseño, imaginemos que has perdido las llaves en un campo de fútbol inmenso y cubierto de niebla.
Tienes dos formas de buscarlas:
La maquinaria matemática: Leyes de potencia e iteración
¿Cómo decide el ojo cuándo explorar y cuándo saltar? No se trata de dos reglas separadas ("ahora busco", "ahora salto"), sino de una sola regla iterativa repetida constantemente.
El "truco" está en cómo se elige la longitud de cada paso ($l$). Mientras que el azar normal sigue una curva de campana, los vuelos de Lévy siguen una ley de potencia. La probabilidad ($P$) de dar un paso de longitud $l$ se define por la fórmula: $$P(l) \sim \frac{1}{l^{\mu}}$$Donde $\mu$ (mu) es el exponente fractal.
Esta simple iteración, gracias a la "cola larga" de la fórmula matemática, crea la estructura compleja de racimos y saltos sin necesidad de un plan maestro.
De vuelta a tu mirada
Aquí cerramos el círculo. La evolución ha calibrado los músculos de tus ojos con este exponente matemático específico ($\mu \approx 2$).
Cuando miras una escena, tus ojos explotan localmente los detalles y, antes de que la información sea redundante, la estadística de la Ley de Potencia "dispara" inevitablemente un salto largo (sacada) hacia una zona virgen. No miramos el mundo pasivamente; bailamos el vals del albatros, optimizando matemáticamente la captura de información con la mínima energía. Somos fractales buscando fractales.
De los efectos especiales al urbanismo
¿Recuerdas cuando en el Capítulo 1 dijimos que la geometría clásica (cubos, esferas, conos) es la geometría de de la construcción humana? Es hora de matizar esa afirmación. Durante siglos fue así, pero desde la revolución informática de finales del siglo XX, los ingenieros, artistas y médicos han empezado a copiar los trucos de la naturaleza.
Hemos aprendido que, para diseñar mejor, a veces hay que "fractalizar". En este capítulo descubriremos cómo esos "monstruos matemáticos" que nadie quería ver se han convertido en la tecnología invisible que usas todos los días.
Los ordenadores de aquella época eran incapaces de dibujar algo tan rugoso y complejo como una montaña; solo sabían hacer esferas y polígonos lisos, lo que daba a los gráficos antiguos ese aspecto artificial y "de plástico".
El problema de los millones de triángulos
En 1978, Loren Carpenter, un ingeniero que trabajaba para Boeing, se topó con un muro. Quería dibujar montañas realistas por ordenador para simular vuelos, pero las montañas tienen millones de pequeños detalles. Dibujarlos uno a uno era imposible para las máquinas de la época.
Carpenter encontró el trabajo de Mandelbrot y tuvo una epifanía. Se dio cuenta de que no necesitaba dibujar cada roca. Solo necesitaba una regla simple de iteración:
En tres días, Carpenter creó la primera cordillera generada por ordenador. Parecía real porque seguía la lógica de la erosión natural.
El siguiente visualizador ha sido generado con JS aplicando la regla simple de tres pasos que se indica en el apartado anterior haciendo seis iteraciones.
El Génesis de Star Trek
Poco después, Carpenter fue contratado por Lucasfilm para trabajar en la película Star Trek II: La Ira de Khan (1982). Usó su técnica fractal para crear la secuencia del "Proyecto Génesis", donde un planeta muerto cobra vida. Fue la primera vez en la historia del cine que un paisaje completo (montañas, cráteres, océanos) fue generado totalmente por fractales. Hoy en día, desde la lava de Star Wars: Episodio III hasta las nubes de las películas de animación, se crean usando espirales y fórmulas fractales que añaden capas de detalle infinito.
La generación procedimental: El infinito en tu consola
Hoy en día, esta técnica ha evolucionado hacia lo que en el mundo gamer llamamos generación procedimental. Piensa en juegos como Minecraft o No Man's Sky. ¿Cómo es posible que estos juegos contengan mundos prácticamente infinitos que no cabrían en el disco duro de ningún ordenador?
La respuesta es que el mundo no está guardado en el disco; se crea mientras juegas. El juego solo guarda una "semilla" (una fórmula fractal). A medida que avanzas, el ordenador aplica algoritmos fractales (como el "ruido de Perlin") para generar montañas, valles y cuevas en tiempo real. No dibuja el mapa; calcula el mapa. Es la eficiencia fractal llevada al entretenimiento.
La rebelión de Nathan Cohen
En los años 90, Nathan Cohen, un radioaficionado, tenía un problema: su casero no le dejaba instalar antenas grandes en su edificio. Tras asistir a una conferencia de Mandelbrot, se le ocurrió una idea loca: doblar un alambre con la forma del copo de nieve de Koch.
Para su sorpresa, funcionó mejor de lo esperado. Descubrió dos ventajas clave que revolucionaron las telecomunicaciones:
Hoy, la mayoría de los dispositivos compactos del mundo, incluidas las etiquetas antirrobo (identificación por radiofrecuencia, RFID) de la ropa y las tarjetas de plástico de transporte, "sin contacto" (contactless), que llevan en su interior un chip y una antena (generalmente de cobre o aluminio, usan antenas fractales (como la curva de Sierpinski o de Hilbert) para gestionar múltiples frecuencias sin parecer un puercoespín lleno de cables.
Cáncer y vasos Sanguíneos: El biofísico Peter Burns utiliza fractales para mejorar el diagnóstico del cáncer. Los tumores necesitan mucha sangre para crecer, por lo que crean sus propios vasos sanguíneos.
El árbol sano: Los vasos sanguíneos normales se ramifican como árboles elegantes y ordenados (dimensión fractal específica).
La red maligna: Los vasos de un tumor son caóticos, enmarañados y desorganizados, similares a un muérdago salvaje.
Al analizar imágenes de ultrasonido con software fractal, los ordenadores pueden medir la "dimensión" de los vasos sanguíneos. Si la red es demasiado rugosa y caótica, el médico recibe una alerta temprana de que podría ser un tumor maligno, viendo detalles que el ojo humano pasaría por alto.
Huesos y osteoporosis: De forma similar, la textura del hueso tiene una estructura fractal. Midiendo la pérdida de esta complejidad fractal en las radiografías, se puede predecir la osteoporosis y el riesgo de fractura mucho antes que con métodos tradicionales.
(imagen generada con Perplexity (IA, 2026)
La gran ola de Hokusai: Si observas la famosa pintura la gran ola de Kanagawa del artista japonés Katsushika Hokusai (siglo XIX), verás que la gran ola se rompe en olas más pequeñas, que a su vez se rompen en espuma con forma de garras más pequeñas. Hokusai estaba pintando fractales 150 años antes de que existieran los ordenadores.
Arquitectura: Escaleras al cielo:
Moda: Vestir con matemáticas
La moda ha pasado de los patrones repetitivos (cuadros y rayas) a la "biomímesis".
Son vestidos que "crecen" mediante algoritmos fractales antes de ser impresos, fusionando biología y tecnología sobre la pasarela.
Sin embargo, la geometría fractal nos ha dado unas gafas nuevas para mirar este aparente caos. Resulta que tanto el dinero como el cemento siguen patrones matemáticos sorprendentes que se repiten una y otra vez a diferentes escalas. Igual que en capítulos anteriores hemos visto la huella fractal en montañas, costas o sistemas biológicos, ahora veremos que las ciudades y los mercados financieros también son escenarios donde el caos está organizado.
El misterio del algodón: Fractales en tu dinero
La historia de cómo los fractales entraron en la economía comienza, curiosamente, con algo tan cotidiano como el algodón.
Mientras trabajaba en IBM, Benoît Mandelbrot decidió analizar la evolución de los precios del algodón en los mercados durante un periodo muy largo: más de cien años de datos. No buscaba nada “mágico”; simplemente aplicaba herramientas matemáticas a una serie histórica de precios.
Lo que descubrió dejó a muchos economistas con la boca abierta.
Mandelbrot demostró que el mercado es rugoso, igual que la costa de un país o el perfil de una cordillera. Los precios dan saltos bruscos, picos muy altos y caídas repentinas.
Esos “dientes de sierra” no encajan bien en la geometría clásica, pero sí en la geometría fractal.
En lugar de imaginar una curva bien educada, la bolsa se comporta como una montaña: llena de salientes, precipicios y pequeñas irregularidades que se repiten a todas las escalas.
Los expertos analizan las series de precios como si fueran trayectorias de partículas, estudian su “rugosidad” y buscan patrones que se repiten a distintas escalas. Una de las herramientas clave es el exponente de Hurst, un número que
ayuda a medir si un mercado se comporta de forma casi aleatoria o si tiene cierta “memoria” de su propio pasado.
En términos sencillos, el exponente de Hurst actúa como un termómetro del comportamiento del mercado:
El exponente de Hurst, además, está relacionado con la dimensión fractal de la serie de precios: cuanto más rugoso y extremo es el comportamiento del mercado, mayor es su complejidad fractal.
📌 Cuando vuelvas a ver la línea quebrada de la bolsa en una pantalla, intenta no ver solo números. Imagina el perfil de una cordillera montañosa. Esos picos abruptos y esos barrancos no son errores del terreno; son su naturaleza esencial.
La visión fractal nos recuerda que el mercado es intrínsecamente rugoso. No te dirá el precio de mañana, pero te advierte de algo vital: los "cracs" y las tormentas financieras no son accidentes extraños ajenos al sistema, sino que forman parte de su geografía salvaje.
Ciudades que crecen como corales
Los urbanistas y geógrafos han descubierto que las ciudades crecen de forma mucho más parecida a un organismo vivo que a una figura geométrica sencilla. Se extienden como un coral, con ramificaciones, huecos, zonas densas y otras casi vacías. Y, de nuevo, la geometría fractal aparece como la herramienta adecuada para describir esta complejidad.
1. No son manchas compactas
Si miras una ciudad desde el aire, verás que no es un disco perfectamente lleno de edificios. Hay parques, descampados, zonas agrícolas intercaladas, barrios que se extienden a lo largo de carreteras principales… El resultado es una estructura porosa, llena de huecos y tentáculos.
Este tipo de forma está entre una línea y una superficie: no es solo un eje de calle, pero tampoco una superficie completamente rellena.
2. La dimensión de la ciudad
Como las ciudades son muy planas comparadas con su altura (su “tercera dimensión” es pequeña respecto a su extensión en el mapa), podría parecer que son objetos bidimensionales: una superficie.
Sin embargo, debido a esos huecos, ramificaciones y vacíos, su dimensión fractal suele situarse entre 1 y 2. No llenan completamente el plano, pero tampoco son simplemente líneas aisladas.
Para calcular esta dimensión, los investigadores utilizan métodos como el box counting: se cubre el mapa de la ciudad con una cuadrícula, y se cuenta cuántos cuadros contienen zona urbanizada. Después se repite el proceso con cuadros más pequeños y se observa cómo crece ese número. La forma en que aumenta revela la dimensión fractal de la ciudad.
3. El número “mágico” de las grandes ciudades
Cuando se aplica la dimensión fractal al contorno urbanizado de muchas metrópolis, aparece un patrón recurrente: la mayoría de grandes ciudades presenta valores en torno a 1,6–1,8.
¿Qué significa esto?
Este número no habla todavía de transporte ni de tráfico, sino de la forma en que la mancha urbana ocupa el territorio: no es una línea fina (dimensión cercana a 1), pero tampoco una superficie completamente rellena (dimensión cercana a 2).
Una dimensión en ese intervalo indica que la ciudad se expande de manera ramificada y porosa, ocupando el espacio con barrios, corredores urbanos y vacíos intermedios, como haría un coral que crece buscando luz y nutrientes sin saturar por completo el entorno.
Redes de transporte: Las venas de la ciudad
Si una ciudad es un organismo, sus calles, autopistas, líneas de metro y trenes de cercanías son sus venas y arterias. Su función es transportar “sangre”: personas, bienes, información.
En el Capítulo 5 ya apareció la idea de que el sistema circulatorio de un ser vivo tiene estructura fractal: vasos grandes que se bifurcan en otros más pequeños, que a su vez se bifurcan, y así sucesivamente, optimizando la distribución de sangre en todo el cuerpo.
Algo muy parecido ocurre con las redes de transporte urbano.
1. Autosimilitud en el tráfico
Estudios de redes de transporte público han mostrado que la distribución de estaciones, paradas y líneas no es completamente aleatoria. En algunos casos, se ha comprobado que siguen patrones de autosimilitud: al observar un barrio concreto y compararlo con un mapa más amplio de toda la ciudad, la forma de la red se parece.
Por ejemplo, análisis del sistema de transporte de Seúl han mostrado que la estructura de sus líneas de metro y la distribución de sus estaciones presentan una organización con rasgos fractales. Algo similar se ha observado en el entramado de calles y vías de Tokio: la complejidad del mapa no es un accidente, sino la huella de un proceso de crecimiento y adaptación que se repite a diferentes escalas.
2. Dimensión fractal como indicador de eficiencia
Cuando los investigadores calculan la dimensión fractal de la red de calles o del metro, ya no miden la forma global de la mancha urbana, sino cómo se organiza internamente la conectividad entre puntos de la ciudad.
En muchas redes reales, los valores también rondan 1,6–1,8, pero aquí ese intervalo se interpreta de otra manera: señala un equilibrio entre alcance y coste, suficiente ramificación para llegar a muchos lugares sin construir una malla tan densa que resulte ineficiente.
Desde esta perspectiva, una dimensión demasiado baja describiría una red pobremente conectada, mientras que una dimensión excesivamente alta correspondería a una infraestructura redundante y cara; los valores intermedios reflejan una optimización funcional de la red, más que la mera forma de la ciudad sobre el mapa.
3. Modelar el tráfico como sistema complejo
La geometría fractal no solo sirve para describir “cómo se ve” una ciudad, sino también para modelar el tráfico y el flujo de personas. Al considerar calles, semáforos y rutas como partes de un sistema complejo, se pueden diseñar ciudades más eficientes:
En todos estos casos, comprender que la ciudad tiene una estructura fractal ayuda a lidiar con el caos aparente del tráfico y a convertirlo en algo más ordenado y predecible.
Bifurcaciones urbanas y económicas: Cuando el sistema cambia de personalidad
Hasta ahora, hemos visto cómo la geometría fractal describe las formas y estructuras de mercados y ciudades. Pero hay otro elemento clave que prepara el camino para el Capítulo 7: los momentos en los que estos sistemas cambian de comportamiento de forma brusca.
En la teoría del caos, estos cambios se llaman bifurcaciones: puntos en los que un sistema, al variar ligeramente un parámetro, pasa a comportarse de manera muy diferente. Un río que estaba calmado se vuelve turbulento. Un péndulo que oscilaba de forma regular entra en un movimiento caótico.
Algo similar ocurre en la economía y el urbanismo.
1. Bifurcaciones en la economía
Pequeñas variaciones en ciertos “parámetros” del sistema financiero pueden producir cambios dramáticos:
1. Bifurcaciones en la ciudad
En el urbanismo también hay momentos de bifurcación:
La ciudad, igual que el mercado, vive al borde de la estabilidad: suficientemente ordenada para funcionar, pero lo bastante sensible como para cambiar su “personalidad” cuando se tocan ciertos parámetros.
3. Enlace con la danza del desorden
Estas bifurcaciones son el puente perfecto hacia el próximo capítulo. Allí aparecerán conceptos como la sensibilidad a las condiciones iniciales, los atractores extraños y la descripción de cómo un sistema puede ser al mismo tiempo determinista y prácticamente impredecible.
📌 Por ahora, basta con recordar esta idea: mercados y ciudades no son máquinas rígidas que responden siempre igual. Son sistemas complejos donde pequeñas causas pueden producir grandes efectos, y donde la geometría fractal y la teoría del caos sirven para entender mejor esta delicada coreografía.
El mercado: ¿Aleatorio o fractal?>
Para terminar este apartado, volvamos a una pregunta clave: ¿el mercado es un juego de azar puro o un sistema fractal con memoria?
Durante mucho tiempo, muchos economistas defendieron la idea del “paseo aleatorio”: los precios se mueven como el paso de un borracho en la calle, sin recordar lo que hizo un segundo antes. En esta visión:
Sin embargo, la mirada fractal de Mandelbrot y de la econofísica cuestiona esta imagen.
1. Autosimilitud y rugosidad
Cuando se observan los precios con cuidado, aparece la autosimilitud: la forma del gráfico es parecida a distintas escalas. Y la rugosidad no es un simple ruido, sino un patrón estructurado lleno de picos y saltos, donde los eventos extremos (cracs bursátiles, burbujas) son parte natural del paisaje.
2. Memoria y exponente de Hurst
Los mercados muestran a menudo correlaciones a largo plazo: lo que ocurrió en el pasado influye (aunque sea de forma compleja) en lo que ocurre después. El exponente de Hurst, del que hemos hablado antes, se convierte aquí en una herramienta para medir esa memoria:
3. Una analogía final: el río fractal
Imagina dos formas de entender un río.
En la visión clásica, el río fluye siempre suave y tranquilo, y una gran crecida es un accidente rarísimo que casi no debería ocurrir. Es una visión cómoda, pero poco realista.
En la visión fractal, el río tiene una estructura intrincada: hay remansos tranquilos, rápidos, cascadas y remolinos. Si miras un remolino grande, verás que está formado por remolinos más pequeños, que a su vez contienen otros aún más pequeños. La turbulencia se organiza en capas de complejidad que se repiten a distintas escalas.
Aceptar que el río es fractal no elimina el riesgo de inundaciones, pero ayuda a tomar decisiones más sensatas: dónde construir un puente, qué zonas son más vulnerables, cómo diseñar defensas.
Con los mercados financieros y con las ciudades ocurre algo parecido. Verlos como sistemas fractales y caóticos no significa que podamos predecirlo todo, pero sí nos recuerda que detrás del ruido aparente hay una estructura profunda. Y que entender esa estructura es el primer paso para convivir mejor con el desorden.
📌 Conclusión del apartado
Del orden fractal al caos organizado
La economía y el urbanismo son sistemas complejos formados por millones de piezas (personas, coches, edificios, dinero y decisiones políticas) que interactúan de formas difíciles de anticipar.
Primer acto: La ciudad fractal. Desde el aire, una metrópolis muestra estructura porosa y ramificada: calles que se bifurcan en avenidas, que se dividen en callejones. El metro, los barrios, todo se repite según la misma lógica a diferentes escalas. Dimensión fractal: ~1,7. Esto es el orden geométrico.
Segundo acto: El umbral de bifurcación. Una nueva línea de metro, un cambio en los tipos de interés, una normativa diferente de tráfico. El sistema cruza una frontera invisible: de una única forma de funcionar pasa a múltiples posibilidades. Esto es el punto de quiebre.
Tercer acto: El caos de los mercados. En ese espacio de bifurcación, los mercados se vuelven extremadamente sensibles. Variaciones infinitesimales generan trayectorias completamente distintas. Pero el caos no es aleatorio: la rugosidad del gráfico de precios a escala de hora es idéntica a la de día o año. La geometría fractal reaparece dentro del caos.
La geometría fractal describe la forma de estas estructuras; la teoría del caos explica cómo pequeños cambios desencadenan grandes transformaciones. Economía y urbanismo son danzas del desorden: impredecibles en detalle, pero cargadas de patrones profundos. En el próximo capítulo veremos cómo la teoría del caos revela el orden oculto dentro de esta aparente locura.
Hasta ahora, hemos explorado los fractales como estructuras fascinantes y estáticas, pero el mundo real no está "congelado"; es un sistema en perpetuo movimiento y cambio. En este capítulo, descubriremos que la geometría fractal y la teoría del caos son, en realidad, dos caras de la misma moneda.
A menudo pensamos en el caos como un desorden total o un "matorral oscuro" que debemos evitar. Sin embargo, aquí aprenderás que bajo ese aparente desorden existe un curioso orden subyacente. Viajaremos desde el desafío de Laplace al "universo relojero" de Newton hasta las modernas computadoras que permiten ver la "huella digital" del caos: el atractor extraño, una figura cuya estructura geométrica es, precisamente, un fractal.
A través de estas páginas, entenderás que el caos no es el enemigo de la vida, sino su motor. Como propuso el filósofo Charles Peirce, el azar y el desorden son ingredientes vitales de un cosmos vivo y evolutivo que nunca se detiene. Prepárate para descubrir que, cuando las reglas son simples, pero se repiten sin cesar (iteración), la naturaleza prefiere bailar al ritmo del caos para crear la complejidad que nos rodea.
El “universo relojero” es la imagen de un cosmos completamente regular y predecible, como si fuera un reloj perfecto donde todo está determinado desde el principio. El trabajo de Henri Poincaré con el problema de los tres cuerpos demuestra que esta idea es mucho más frágil de lo que imaginaba Laplace, revelando comportamientos inesperadamente complejos en la mecánica clásica.
Imagina una inteligencia superpoderosa, el llamado demonio de Laplace: conoce con precisión absoluta la posición y velocidad de todas las partículas del universo en un instante dado, y domina las leyes de la mecánica newtoniana. En principio, podría calcular todo el pasado y todo el futuro del cosmos, sin sorpresas posibles.
Esta visión pinta el mundo como un gigantesco mecanismo de relojería: cada partícula es un engranaje que obedece leyes deterministas fijas. La imprevisibilidad solo sería un problema temporal, debido a nuestra ignorancia o falta de poder de cálculo. Durante el siglo XIX, muchos científicos creyeron que la física
avanzaría hacia ese ideal, prediciendo cualquier fenómeno con certeza absoluta.
Pero ¿cumple realmente la mecánica de Newton esa promesa de un universo perfectamente calculable?
El problema de los tres cuerpos plantea un desafío aparente sencillo: describe el movimiento de tres masas (como el Sol, la Tierra y la Luna) que se atraen mutuamente según la gravedad de Newton. Con dos cuerpos, las órbitas son elipses bonitas y predecibles, resueltas desde el siglo XVII por Kepler y Newton.
Con tres, todo se complica. Grandes matemáticos como Euler, Lagrange y Laplace intentaron soluciones generales, sin éxito. En 1889, el rey Óscar II de Suecia organiza un concurso sobre la estabilidad del sistema solar, con este problema en el centro. Henri Poincaré gana el premio analizando una versión simplificada, donde un cuerpo es mucho más ligero que los otros dos.
Al buscar una solución general, Poincaré descubre algo revolucionario: surgen movimientos inestables y extremadamente sensibles, que rompen la imagen de un cielo ordenado como un reloj.
Para entender esto, distingue dos "escenarios". En el espacio físico (nuestro espacio 3D cotidiano), vemos planetas trazando curvas simples: la trayectoria es el camino que deja un objeto al moverse.
En el espacio de fases, más abstracto pero poderoso, representamos no solo "dónde está" el sistema, sino también "cómo se mueve". Para un péndulo, un eje muestra el ángulo y el otro la velocidad; cada
estado es un punto. Con el tiempo, ese punto recorre una curva: su trayectoriaNo confundir con la huella física; aquí la "trayectoria" es el camino u órbita del estado completo en este espacio multidimensional u órbita en el espacio de fases.
Poincaré analiza las órbitas en el espacio de fases del problema de tres cuerpos, un espacio de 18 dimensiones (6 por cuerpo: posición y velocidad en 3D). Ahí ve que algunas órbitas forman figuras suaves y cerradas, pero otras se enredan de forma salvajemente complicada.
Poincaré encuentra sensibilidad a las condiciones iniciales: dos estados iniciales casi idénticos (diferencia de $10^{-100}$ metros, por
ejemplo) generan órbitas que divergen exponencialmente en el espacio de fases. En el espacio físico, esto significa planetas que, partiendo casi iguales, acaban en configuraciones totalmente distintas.
Esto es el caos determinista: no hay azar en las ecuaciones de Newton (siempre deterministas), pero sí una amplificación brutal de mínimas diferencias. Llamémoslo inestabilidad dinámica (Poincaré). En sistemas estables, errores iniciales se diluyen; en caóticos, dominan y hacen inútiles las predicciones a largo plazo.
Aquí va el matiz clave. En teoría, un observador ideal con precisión infinita en las condiciones iniciales calcularía la evolución exacta: su predicción coincidiría perfectamente con la realidad, aunque la órbita sea enredada. El caos no introduce azar; solo es una propiedad geométrica del espacio de fases, donde órbitas cercanas se separan rápido.
En la práctica, nuestras medidas siempre tienen errores finitos, por pequeños que sean. En sistemas caóticos como ciertos casos del problema de tres cuerpos, esos errores crecen exponencialmente, creando un horizonte de previsibilidad. Más allá, no predecimos porque amplifican cualquier incertidumbre real, no porque las leyes fallen.
Poincaré separa determinismo (leyes fijas) de previsibilidad práctica (capacidad de calcular). El universo mecánico deja de ser un reloj perfecto: su espacio de fases mezcla zonas ordenadas con regiones caóticas, donde las trayectorias serpentean sin repetir patrón predecible.
No hace falta cuántica; la mecánica clásica ya alberga esta complejidad. El demonio de Laplace necesitaría datos infinitos y cálculo perfecto, inalcanzables. Así, Poincaré planta la semilla del caos moderno y prepara el terreno para fractales: muchas de esas órbitas caóticas dibujan geometrías "rotas" en el espacio de fases, como veremos después.
📌 Una reflexión pedagógica central
Poincaré abrió la puerta a lo que hoy llamamos la teoría del caos. Su trabajo revolucionó no solo la física y las matemáticas, sino nuestra propia comprensión del determinismo, la causalidad y el futuro.
El mensaje es profundo: las leyes de la física pueden ser completamente deterministas (sin aleatoriedad inherente), y aun así el futuro distante puede ser fundamentalmente impredecible. Determinismo no es lo mismo que previsibilidad. El universo es gobernado por leyes, pero esas leyes permiten complejidad, sensibilidad y sorpresa.
Esto tiene implicaciones que van más allá de la física: toca la meteorología (las predicciones a largo plazo son imposibles), la biología (pequeños cambios ecológicos pueden amplificarse), la historia (las contingencias importan), y hasta la filosofía (¿qué significa la libertad en un universo determinista?).
Si Poincaré demostró que el baile de tres cuerpos es inherentemente caótico e impredecible, surge una pregunta obligatoria: ¿Cómo es posible que los astrónomos anuncien con siglos de antelación, y con precisión de segundos, el próximo eclipse de Sol? Al fin y al cabo, un eclipse implica tres cuerpos: el Sol, la Tierra y la Luna.
La respuesta reside en la diferencia entre el determinismo y el horizonte de predictibilidad.
El sistema solar es, en efecto, caótico, pero es un caos que opera en una escala de tiempo que escapa a la percepción humana. Para el sistema Tierra-Luna-Sol, el "horizonte de la incertidumbre" (técnicamente llamado tiempo de LyapunovEl tiempo de Lyapunov es el tiempo necesario para que la distancia entre dos trayectorias que empezaron casi juntas se multiplique por el número $e$ ($2.718...$). En términos simples, es el "horizonte de eventos" a partir del cual nuestra capacidad de predicción se desintegra.) es de millones de años.
Predecir un eclipse a 500 años vista es, para el universo, como predecir dónde estará una bola de billar un milisegundo después de ser golpeada. En ese intervalo tan breve, las leyes de Newton funcionan como un reloj casi perfecto porque las pequeñas perturbaciones caóticas aún no han tenido tiempo de amplificarse.
Sin embargo, si intentáramos predecir el eclipse para el año
100.000.000 d.C.Jacques Laskar, astrónomo francés (actualmente directeur de recherche en el CNRS), fue quien calculó que el sistema solar pierde su predictibilidad total a partir de los 100 millones de años., nuestra calculadora simplemente se rendiría.
La divergencia exponencial de los datos habría crecido tanto que no sabríamos ni siquiera si la Luna sigue ahí o si la órbita de la Tierra se ha desplazado millones de kilómetros.
Existe otra razón por la que el sistema Sol-Tierra-Luna parece burlar el caos de Poincaré a corto plazo: la desigualdad de masas. El problema de los tres cuerpos es salvajemente caótico cuando los tres tienen pesos similares. Pero en nuestro caso:
Esta jerarquía crea un orden provisional. Es un "caos domesticado" por la enorme diferencia de fuerzas, lo que permite que el sistema se comporte de forma casi regular durante milenios.
Debemos ser humildes: nuestra capacidad de predicción es una frontera de cristal.
Los eclipses no desmienten a Poincaré; simplemente demuestran que vivimos en un paréntesis de estabilidad. Predecimos el eclipse porque el "ruido" del caos aún es un susurro inaudible, pero las ecuaciones nos dicen que, en el fondo del tiempo, el silencio del relojero de Newton terminó hace mucho.
| Sistema | Tiempo de predictibilidad (Aprox.) |
Causa del caos |
|---|---|---|
| Atmósfera terrestre | 10 a 14 días | Convección y efectos no lineales. |
| Órbita de la Luna | Millones de años | Interacción marea-gravedad y Sol. |
| Sistema Solar interno | 5 - 10 millones de años | Resonancias gravitatorias planetarias. |
| Cúmulos de estrellas | Millones de años | Encuentros cercanos entre estrellas. |
| Galaxias en colisión | Cientos de millones de años | Dinámica de N-cuerpos y materia oscura. |
La predictibilidad depende totalmente de la complejidad y la energía del sistema.
En definitiva, predecimos eclipses porque el sistema solar es un caos que avanza a paso de tortuga. Pero ¿qué es lo que separa a un sistema ordenado y predecible de uno salvaje y caótico? ¿Cuál es la fórmula mágica que transforma la sencillez en complejidad indomable?"
¿Cómo puede algo que sigue leyes físicas estrictas volverse impredecible? La respuesta está en dos ingredientes fundamentales: la no linealidad y la iteración.
En un sistema lineal, causa y efecto son proporcionales. Si empujas un objeto con el doble de fuerza, se moverá el doble de rápido. Es simple, intuitivo, predecible. Los matemáticos adoran los sistemas lineales porque son solubles.
Pero la realidad suele ser no lineal. En sistemas no lineales, pequeños cambios en el input pueden provocar cambios desproporcionados en el output. Un ejemplo claro es el efecto "frenesí" en las hormigas (biología): en una colonia de hormigas, si una sola hormiga encuentra comida, no pasa mucho. Si diez la encuentran, el rastro de feromonas se fortalece. Pero si se cruza un umbral crítico, la colonia entera entra en un estado de "atracción masiva". El efecto no crece poco a poco; de repente, miles de hormigas actúan como un solo organismo. La causa (unas pocas hormigas más) genera un efecto (movilización total) que no es proporcional.
Otro ejemplo real. Una neurona recibe impulsos eléctricos constantemente: se la puede estimular repetidamente y no obtener respuesta alguna, hasta que un ínfimo incremento eléctrico cruza un umbral y provoca una descarga masiva. El efecto no escala con la causa; se esconde y luego explota.
En sistemas caóticos, esta no linealidad es extrema. Las ecuaciones que gobiernan el movimiento no pueden descomponerse en partes simples. No hay superposición de efectos: todo interactúa con todo.
El motor de este comportamiento es la iteración o retroalimentación positiva (feedback).
📌 Analogía del micrófono: Imagina que acercas un micrófono a su propio altavoz. El sonido sale del altavoz, es captado por el micrófono, se amplifica, sale de nuevo del altavoz, es captado de nuevo... En un segundo escuchas un chillido insoportable. La salida se vuelve entrada. El sistema se retroalimenta a sí mismo, amplificando cualquier pequeña variación exponencialmente.
En los sistemas caóticos ocurre exactamente lo mismo: el estado actual se introduce en las ecuaciones del sistema para calcular el siguiente estado. Ese nuevo estado se vuelve entrada para el siguiente cálculo. Y así sucesivamente.
Esta iteración tiene una consecuencia fatal: cualquier pequeño error en una medición inicial (un metro de error en la posición de un planeta, un decimal omitido en una medición de temperatura) se amplifica iteración tras iteración. Primero se multiplica por 10, luego por 100, luego por 1000... En muy pocas iteraciones, ese pequeño error inicial domina completamente el cálculo.
Esto es lo que permite que sistemas completamente deterministas (sin aleatoriedad) produzcan comportamiento impredecible: la iteración de no linealidades amplifica exponencialmente cualquier incertidumbre.
📌 El símil del pastelero: La masa del caos
Para entender cómo la no linealidad y la iteración cocinan el caos, Ian StewartIan Stewart es un renombrado matemático y divulgador británico, profesor emérito de la Universidad de Warwick. Su obra ¿Juega Dios a los dados? es considerada un pilar en la accesibilidad de la teoría del caos para el público general. nos invita a entrar en una cocina. Imagina que tienes una bola de masa con una gota de colorante rojo en un punto específico.
La no linealidad (estirar): El pastelero toma la masa y la estira hasta duplicar su longitud. En este sistema, los puntos que antes estaban cerca ahora se alejan drásticamente. La relación proporcional se rompe: un pequeño estiramiento separa los elementos de forma exponencial.
La iteración (doblar): El pastelero dobla la masa sobre sí misma para que recupere su tamaño original y vuelve a estirarla. Y otra vez. Y otra más.
El resultado es puramente caótico: tras unos pocos ciclos de "estirar y doblar", esa gota de colorante que al principio estaba concentrada en un solo lugar, ahora aparece distribuida en finísimas capas por toda la masa.
Lo fascinante es que el proceso es totalmente determinista: el pastelero sabe exactamente cómo mueve las manos. No hay azar. Sin embargo, si intentas predecir dónde estará una partícula de colorante después de veinte "doblados", te será imposible a menos que conozcas su posición inicial con una precisión infinita. Al estirar, amplificas las diferencias; al doblar, mezclas la información.
La receta del caos es, pues, muy simple:
El caos es el comportamiento de un sistema dinámico no lineal determinista que exhibe una sensibilidad extrema a las condiciones iniciales.
Aunque el sistema se rige por leyes fijas (determinismo) y no contiene elementos aleatorios, su evolución a largo plazo es prácticamente impredecible debido a que pequeñas variaciones al inicio se amplifican exponencialmente.
📌 La ecuación logística (el laboratorio del caos):
Si la receta del caos es "estirar y doblar", la ecuación logística es el cuenco donde mezclamos los ingredientes. Originalmente diseñada para modelar poblaciones biológicas, esta fórmula aparentemente inofensiva esconde toda la complejidad del universo: $$x_{n+1} = r x_n (1 - x_n)$$
En esta ecuación, $x_n$ representa la fracción de una población en el instante $n$ respecto de un número máximo posible (un número entre 0 y 1) y $r$ es la tasa de crecimiento, un número positivo que representa la relación entre la reproducción y la mortandad. Podemos con ello conocer la evolución de la población en el instante siguiente $x_{n+1}$ y obtener la serie temporal de la evolución del crecimiento de una población. La magia ocurre por la combinación de dos fuerzas opuestas:
El crecimiento ($r x_n$): Es la parte lineal. Si hay más individuos, nacen más individuos. Es el "estiramiento" de la masa.
La limitación ($1 - x_n$): Aunque este término parece simple, al multiplicarse por la población ($x_n$) genera un componente cuadrático ($r x_n^2$), que es el verdadero motor no lineal de la ecuación. A medida que la población se acerca al límite de recursos ($1$), este factor se reduce drásticamente, frenando el crecimiento. Representa el "doblado" de la masa sobre sí misma, impidiendo que el sistema escape al infinito.
Al iterar esta fórmula (usar el resultado de un año, instante $n$, como entrada para el siguiente, instante $n+1$), descubrimos algo asombroso según varía el valor de $r$:
(...)
(...)
Estabilidad: Para valores bajos de $r$, la población se estabiliza en un solo número.
Bifurcación: Al aumentar $r$, la población empieza a oscilar entre dos valores, luego cuatro, luego ocho...
Caos: Al cruzar un umbral crítico ($r \approx 3.57$), la población se vuelve errática. No hay ciclo, no hay repetición. Hemos entrado en el régimen caótico.
Para que el proceso de "estirar y doblar" funcione matemáticamente, necesitamos dos elementos que verás en el gráfico:
1. La parábola (la regla):
Representa la función logística, dibujada en color azul. Su altura depende de $r$. Es la "instrucción" que dice cuánto debe crecer o disminuir la población este año.
2.La recta de 45° (la memoria):
Es la diagonal, en color gris, donde $x_{n+1} = x_n$. Su única función es convertir el resultado de hoy en el punto de partida de mañana.
El mecanismo es simple pero potente:
Si la línea de 45° es el espejo que nos devuelve al inicio, la parábola es el deformador que estira y dobla la realidad. Cuando ambas se cruzan, el sistema encuentra un punto de equilibrio. Pero cuando la parábola es muy alta (un $r$ elevado), el rebote entre la curva y la línea se vuelve tan complejo que la "telaraña" nunca pasa dos veces por el mismo sitio. Eso es el caos.
Lo que observarás en el siguiente interactivo es la amplificación del error. En el diagrama de Cobweb, si empiezas con un valor de $x$ apenas un 0,001% distinto, el primer rebote contra la curva será casi idéntico. Pero, debido a la inclinación de la parábola (la no linealidad), esa diferencia se multiplica en cada "viaje" de vuelta desde la línea de 45°.
En pocas iteraciones, las dos trayectorias —que empezaron siendo hermanas gemelas— se vuelven completas desconocidas. Es aquí donde la causa y el efecto se desconectan definitivamente: en un sistema caótico, el presente determina el futuro, pero el presente aproximado no determina el futuro aproximado.
Si no podemos usar fórmulas simples para predecir el caos, ¿cómo lo estudian los científicos? ¿Cómo mapeamos algo aparentemente caótico?
La respuesta es usar el concepto del espacio de fases y los atractores.
El espacio de fases es un espacio abstracto donde cada punto representa un posible estado completo del sistema. Para una partícula que se mueve en línea recta, el espacio de fases tiene dos dimensiones: la posición y la velocidad. Para un sistema más complejo (como un sistema solar), puede tener cientos o miles de dimensiones, pero el principio es el mismo.
Cuando evolucionamos el sistema en el tiempo, trazamos una trayectoria en el espacio de fases. Esa trayectoria representa toda la historia dinámica del sistema.
Un atractor es la región del espacio de fases hacia la cual el sistema "se siente atraído". Imaginémoslo así: el sistema evoluciona, se mueve a través del espacio de fases, pero hay ciertas regiones magnéticas donde tiende a congregarse. Eso es un atractor.
Hay varios tipos de atractores:
1. Atractor de punto fijo
El sistema converge hacia un único punto y permanece allí. Ejemplos:
2. Atractor de ciclo límite
El sistema traza una órbita periódica cerrada y repite esa órbita eternamente. Ejemplos:
3. El atractor de toro invariante (cuasiperiodicidad)
Si el ciclo límite es como un carrusel que siempre da la misma vuelta, el atractor de toro es como si ese carrusel, además de girar, subiera y bajara en una montaña rusa circular. El resultado es una trayectoria
que dibuja la forma de un donut (técnicamente llamado "toro").
Este fenómeno aparece cuando dos ritmos diferentes se mezclan en un mismo sistema.
4. El atractor extraño: La magia del caos
Aquí está donde ocurre la magia. En sistemas caóticos, el atractor es algo completamente diferente.
El atractor extraño tiene dos propiedades sorprendentes:
se sale de una zona concreta del espacio de fases. Está atrapada en una región acotada.
¿Cómo es posible? ¿Cómo puede algo merodear eternamente sin repetirse jamás, pero sin escapar?
La respuesta es la estructura fractal.
La forma geométrica del atractor extraño de Lorenz es fractal, con autosimilitud a diferentes escalas. Imagina sus alas de mariposa (el icónico atractor de la convección atmosférica): al ampliar cualquier región, aparecen estructuras infinitamente complejas que replican la forma global. Posee un orden subyacente de dimensión no entera —alrededor de 2.06 en medida de Hausdorff—, situada entre una curva (dimensión 1) y una superficie (dimensión 2).
Esta es una verdad profunda: el caos tiene un orden geométrico oculto. Aunque es impredecible, el caos no es aleatorio. Posee estructura, patrón, forma. Es un orden tan complejo que a primera vista parece desorden
📌 Orden oculto que parece desorden
El atractor extraño nos enseña algo liberador: podemos estudiar y comprender sistemas caóticos incluso si no podemos predecirlos. Sabemos dónde pueden estar (en el atractor), sabemos que no escaparán (confinamiento), sabemos que son estructurados (geometría fractal), incluso si no podemos saber exactamente dónde estarán en el próximo instante.
Es como el clima: no sabemos si lloverá exactamente en tu calle dentro de tres semanas (impredecible), pero sabemos que llueve durante ciertos períodos en promedio (está atrapado en patrones climáticos generales). El sistema es caótico localmente, pero ordenado globalmente.
Seguro que has escuchado la frase: "El aleteo de una mariposa en Brasil puede provocar un tornado en Texas". Esto no es poesía romántica. Es una realidad científica, una propiedad técnica del caos llamada sensibilidad a las condiciones iniciales.
Los sistemas caóticos son inherentemente inestables. Para ilustrarlo:
Imagina una canica en equilibrio perfecto justo en la cima de una montaña puntiaguda. Teóricamente, podría estar ahí eternamente. Pero en la práctica, un soplido minúsculo, un temblor, una vibración microscópica la hará rodar kilómetros hacia un lado o hacia otro.
En la meteorología ocurre exactamente lo mismo. La atmósfera es un sistema dinámico masivamente no lineal. Aunque tengamos los mejores superordenadores del mundo, es imposible medir la temperatura, la presión, la humedad y el viento de cada milímetro cúbico de la atmósfera con precisión infinita.
Siempre habrá pequeños errores de medición. El termómetro tiene precisión limitada. El satélite no puede medir cada punto de la atmosfera. Hay errores de redondeo en los cálculos computacionales. El "aleteo de la mariposa": esa perturbación minúscula que pasamos por alto.
Y aquí entra el mecanismo letal: iteración.
Ese error minúsculo entra en las ecuaciones del modelo climático. Se calcula el estado de la atmósfera para el próximo minuto. Ese estado, ligeramente erróneo, se usa para calcular el siguiente. El error se amplifica. Día tras día, la divergencia crece exponencialmente.
El resultado práctico: Después de aproximadamente 10 a 15 días, los modelos climáticos se vuelven fundamentalmente inútiles para predicciones puntuales. Las previsiones meteorológicas que ves en la TV con exactitud aceptable son solo para una o dos semanas. Más allá de eso, es prácticamente adivinanza.
Esto nos trae a una conclusión importante y hasta perturbadora:
Los sistemas climáticos obedecen ecuaciones deterministas. No hay aleatoriedad inherente. Y, aun así, es imposible, en principio, predecir si lloverá exactamente en tu ciudad dentro de tres semanas. No es porque no tengamos mejores ordenadores. Es porque el sistema es caótico.
Pero aquí viene la parte reconfortante: La geometría fractal nos ayuda a entender que esta imprevisibilidad no es un fallo de nuestros instrumentos. Es una característica estructural del universo. El caos es fundamental. Es parte de la naturaleza de la realidad.
El efecto mariposa no ocurre solo en el clima. Aparece en:
Cerramos nuestro viaje con una reflexión sobre lo que significa todo esto para nuestra cosmovisión
Durante siglos, desde Descartes hasta Newton y más allá, la ciencia moderna imaginó el universo como una máquina gigantesca. Un reloj. Un mecanismo. Algo inerte, previsible, dominable. El caos era el enemigo, la excepción, lo que eventualmente limpiaríamos.
Pero la ciencia nos ha llevado a un lugar diferente.
El filósofo estadounidense Charles Sanders Peirce (1839-1914) fue un pensador extraordinario que desafió la idea de que el caos era algo "malo" que debía ser eliminado. Mucho antes de que Lorenz descubriera el efecto mariposa, Peirce propuso una cosmovisión radicalmente diferente.
Para Peirce, el universo no es una máquina muerta, sino algo vivo y evolutivo. Las leyes de la física no son mandamientos eternos y fijos, sino "hábitos" que la naturaleza ha adquirido a lo largo del tiempo cósmico. Y crucialmente, el caos y el azar (lo que Peirce llamaba "tiquismo") son ingredientes vitales que permiten la espontaneidad, la novedad y la creación de cosas nuevas.
Sin caos, sin azar, sin contingencia, el universo sería un reloj que hace tic-tac eternamente, repitiendo lo mismo infinitamente. Nada nuevo podría surgir jamás. No habría evolución, no habría creatividad, no habría libre albedrío. Sería un universo congelado, muerto.
Hoy, la ciencia contemporánea le está dando la razón a Peirce. Sabemos que:
El universo es un baile eterno entre orden (patrones fractales, leyes, estructuras) y desorden (caos, imprevisibilidad, aperiodicidad). Sin ese caos, el universo estaría congelado. Gracias a él, es creativo. Es donde nacen las estrellas, donde evolucionan los organismos, donde se despliega la historia, donde es posible la libertad.
Esta es una conclusión profundamente esperanzadora: el universo no es un reloj. Es un cosmos vivo.
Un lenguaje para leer el libro de la naturaleza
Hemos llegado al final de nuestro viaje, pero en realidad, solo hemos aprendido a mirar. La geometría fractal ha trascendido su origen como una curiosidad matemática para convertirse en una lente indispensable a través de la cual podemos percibir y cuantificar la complejidad del universo. Nos ha revelado una simetría oculta que une fenómenos aparentemente dispares: el latido de un corazón, la ramificación de un árbol, el contorno de una nube y la distribución de las galaxias. Todos estos sistemas comparten un lenguaje común de iteración y autosimilitud.
Sin embargo, este libro nos ha enseñado que el universo no es una estatua congelada. Como descubrimos en el último capítulo, si los fractales son la geometría de la naturaleza, el caos es su dinámica. Hemos derribado el mito del "universo relojero" para comprender que el caos no es un error ni un simple desorden, sino el motor creativo de la vida. Gracias a los atractores extraños, ahora sabemos que incluso en medio de la tormenta más impredecible o en el fluir turbulento de un río, existe una huella digital oculta, un orden geométrico que es, sorprendentemente, un fractal.
Esta nueva visión no invalida la geometría euclidiana ni la física clásica, sino que las complementa y las expande. Nos ha enseñado que el mundo no es solo un conjunto de formas lisas y predecibles, sino un tapiz de estructuras rugosas, fracturadas y sensibles, donde una pequeña variación —el aleteo de una mariposa— puede cambiar la historia para siempre. Al darnos las herramientas para medir la irregularidad y mapear lo impredecible, la geometría fractal nos ha permitido hacer ciencia en la frontera salvaje donde antes solo veíamos confusión.
El viaje a través de estas páginas nos ha mostrado cómo una simple fórmula matemática, repetida hasta el infinito, puede generar una belleza y una complejidad que rivalizan con las de la propia naturaleza. Pero más importante aún, nos recuerda que el orden y el caos no son enemigos, sino socios en un baile eterno. La exploración del universo fractal está lejos de terminar; es un campo vibrante que continúa expandiendo sus horizontes. Al cerrar este libro, recuerda que llevas puestas unas gafas nuevas: ahora sabes que en la estructura más pequeña se esconde la clave del todo, y que la complejidad y la simplicidad son, en esencia, dos caras de la misma moneda universal.
Imagen generada con tecnología IA por Google
Actividades y pasatiempos interactivos
Has llegado al final de nuestro viaje teórico a través de la misteriosa geometría de la naturaleza y la fascinante danza del desorden. A lo largo de estas páginas, hemos derribado el mito del "universo relojero" para descubrir que el caos no es un error, sino el motor creativo de la complejidad que nos rodea. Hemos explorado cómo iteraciones simples son capaces de engendrar universos enteros y cómo aquellos antiguos "monstruos matemáticos" acabaron convirtiéndose en las estrellas indiscutibles de la ciencia moderna.
Pero el aprendizaje más profundo no se alcanza únicamente leyendo, sino interactuando, experimentando y, sobre todo, jugando.
Por ello, te presento este anexo final, un espacio lúdico diseñado expresamente para poner a prueba tu memoria, desafiar tu intuición y afianzar tu comprensión de los conceptos que hemos explorado. Al igual que el filósofo Charles S. Peirce imaginaba un cosmos vivo donde el azar es un ingrediente vital para la evolución , te propongo que utilices el juego para "poner orden dentro del desorden".
En el Índice de Anexos que encontrarás en la página siguiente, te espera un menú de 11 pasatiempos interactivos elaborados a partir de los capítulos del libro.
Atrévete a sumergirte en este aparente caos de letras sueltas, piezas desubicadas y preguntas revueltas. Descubrirás que, tal como nos enseña la maravillosa geometría fractal, detrás de todo juego y de todo desorden aparente siempre aguarda un patrón lógico y hermoso que tú mismo puedes reconstruir.
Puedes empezar por consolidar todo lo aprendido mediante 75 Tarjetas didácticas, finalizando con el montaje de un puzle de arrastre que te mostrará una infografía de lo aprendido sobre fractales y caos.
ÍNDICE DE ANEXOS
Algoritmo: Una secuencia de instrucciones sencillas que, al aplicarse repetidamente (a través de la iteración), genera la estructura de un objeto fractal. Es la ley de formación que describe la repetición.
Alfombra de Sierpinski (o tapete de Sierpinski): Un fractal bidimensional construido a partir de un cuadrado, dividiéndolo en nueve partes iguales y eliminando el cuadrado central, repitiendo este proceso indefinidamente en los ocho cuadrados restantes. El resultado es extremadamente poroso; la suma de la superficie de todos los agujeros equivale a la totalidad de la superficie del cuadrado original. Su dimensión fractal está entre 1 y 2 (aproximadamente 1,89).
Antenas fractales: Aplicación tecnológica moderna que utiliza la geometría fractal para el diseño de antenas de comunicaciones inalámbricas. Estas antenas requieren autosimilitud para funcionar sobre un rango muy amplio de frecuencias, permitiendo que sean más pequeñas y con un ancho de banda amplio.
Arte algorítmico: Arte o diseño creado mediante un algoritmo (una secuencia de instrucciones) que se repite, a menudo con la ayuda de un ordenador. Se utiliza para generar figuras fractales complejas.
Atractor: El objeto final o punto fijo al que converge un sistema dinámico o un sistema de funciones iteradas (IFS) después de iteraciones, independientemente del conjunto inicial de partida.
Atractor extraño: La "huella digital" geométrica del caos. Es una región en el espacio de fases hacia la que un sistema caótico es atraído. Posee dos propiedades paradójicas: aperiodicidad (la trayectoria da vueltas sin pasar jamás por el mismo punto exacto) y confinamiento (nunca escapa de esa región acotada). Su forma geométrica subyacente es un fractal.
Atractor de punto fijo: El sistema converge hacia un único punto y se detiene allí, como un péndulo con fricción.
Atractor de ciclo límite: El sistema traza una órbita periódica cerrada,
haciendo exactamente lo mismo una y otra vez (como el reloj de péndulo).
Atractor de toro invariante: Ocurre cuando dos ritmos diferentes se mezclan en el sistema (cuasiperiodicidad), dibujando en el espacio de fases una trayectoria con forma de rosquilla o "donut".
Autoafinidad: Propiedad de los fractales naturales o físicos donde la similitud de la parte con el todo es solo estadística o aproximada. Este concepto se utiliza en la naturaleza porque el escalamiento puede no ser idéntico en todas las direcciones (anisotrópico).
Autosimilitud (autosemejanza): La propiedad esencial de un objeto fractal donde el todo es similar, exacta o aproximadamente, a cualquiera de sus partes, sin importar la escala de observación. Esta similitud de patrón se repite constantemente.
Benoît Mandelbrot: Matemático (1924-2010), considerado el padre de la geometría fractal. Acuñó el término fractal en 1975 del latín fractus (quebrado o fragmentado). Su trabajo revolucionó la forma de describir la rugosidad y las formas irregulares de la naturaleza.
Bifurcación: Punto crítico en el que un sistema (ya sea un río, un mercado financiero o una ciudad), al variar ligeramente un parámetro, pasa de comportarse de manera estable a adoptar un modo de funcionamiento completamente diferente o entrar en un régimen de caos.
Biomorfos: Formas o figuras generadas mediante procesos fractales que recuerdan a las formas de algunos seres vivos.
Caos (teoría del caos): Campo de investigación que estudia sistemas que exhiben movimientos complejos y erráticos, pero que obedecen a reglas fijas y deterministas. La geometría fractal surgió dentro de esta teoría.
Conjunto de Cantor (polvo de Cantor): Uno de los primeros "monstruos geométricos". Se construye eliminando el tercio central de un segmento y repitiendo el proceso indefinidamente. El conjunto final tiene una longitud nula, pero contiene infinitos puntos. Su dimensión fractal es menor que 1 (aproximadamente 0,63).
Conjunto de Julia: Conjunto de números complejos obtenido mediante la iteración de una simple ecuación o función racional. La complejidad de su frontera llevó a Mandelbrot a crear su propio conjunto.
Conjunto de Mandelbrot: El fractal más famoso, que combina conjuntos de Julia en una sola imagen. Se genera al iterar una fórmula específica ($Z_{nuevo} = Z^2_{viejo}+ C_0$) en el plano complejo, donde el color de un punto indica si su órbita se aleja al infinito o se mantiene cerca. Su frontera es de complejidad extraordinaria y presenta autosimilitud.
Curva de Hilbert: Curva fractal continua (propuesta por David Hilbert) que recubre un área o cuadrado. A diferencia de la curva de Peano, la de Hilbert tiene la ventaja de carecer de autointersecciones.
Curva de Koch (copo de nieve de Koch): Un fractal clásico construido a partir de un segmento (o triángulo equilátero) donde el tercio central de cada segmento es reemplazado por dos segmentos para formar un pico. Es una paradoja, ya que tiene una longitud infinita (porque se incrementa constantemente en cada iteración) pero está contenida dentro de un área finita. Su dimensión fractal es aproximadamente 1,26.
Curva de Peano (curva que rellena el espacio): Curva fractal continua (creada por Giuseppe Peano en 1890) que llena completamente un área o un cuadrado. Demostró que una línea (dimensión euclídea 1) puede ocupar totalmente un plano (dimensión 2), impactando las ideas matemáticas de la época.
Curva patológica (o monstruo geométrico): Término peyorativo utilizado históricamente por matemáticos conservadores (finales del siglo XIX) para describir curvas o conjuntos con propiedades inesperadas que contradecían la geometría euclidiana y el sentido común, como la curva de Koch o el conjunto de Cantor. Estos objetos resultaron ser los precursores de la geometría fractal.
Curva universal: Concepto proveniente de la topología (buscado por Wacław Sierpiński al crear sus fractales) que se refiere a una estructura capaz de contener una copia homeomorfa de cualquier curva plana unidimensional posible. Es como una red infinita de caminos geométricos.
Demonio de Laplace: Metáfora científica que describe a una inteligencia superpoderosa capaz de conocer con precisión absoluta la posición y velocidad de todas las partículas del cosmos. Representa la máxima expresión del "universo relojero" de Newton, asumiendo erróneamente que, con suficientes datos, el futuro del universo no tendría sorpresas.
Detalle infinito (estructura fina): Característica de los fractales que indica que el objeto posee detalles a todas las escalas de observación. Al hacer zoom en un fractal, se revelan estructuras y complejidades que mantienen la apariencia general.
Determinismo (caos determinista): Condición de un sistema que se rige por leyes fijas y exactas, sin ningún tipo de aleatoriedad inherente o azar. Henri Poincaré demostró que un sistema puede ser completamente determinista, pero debido a la inestabilidad dinámica, ser fundamentalmente impredecible a largo plazo.
Diagrama de Cobweb (telaraña): Herramienta gráfica utilizada para visualizar el comportamiento de la Ecuación Logística. Muestra cómo la trayectoria rebota entre una parábola (que deforma y aplica la regla de crecimiento) y una línea de 45° (que sirve de memoria iterativa), revelando visualmente si un sistema alcanza la estabilidad, la bifurcación o el caos.
Dimensión euclidiana (o topológica): La forma tradicional de clasificar los objetos geométricos según un número entero: 0 (punto), 1 (línea), 2 (superficie) y 3 (volumen). Esta geometría se adapta a objetos creados por el hombre (líneas rectas, círculos, superficies lisas).
Dimensión fractal (D): Un valor numérico (frecuentemente no entero o fraccionario) que mide el grado de complejidad de un objeto fractal. Indica de qué manera o en qué medida el objeto llena el espacio que lo rodea. Generalmente, un objeto se considera fractal si su dimensión fractal es mayor que su dimensión topológica.
Dimensión de Hausdorff (o de Hausdorff-Besicovitch): La medida matemática más rigurosa y teórica para cuantificar la complejidad y dimensión de los conjuntos fractales. Es el exponente único ("la dimensión de la regla") que proporciona una medida positiva y finita del tamaño de un objeto,
equilibrando la balanza en figuras donde la longitud es infinita y el área es cero.
Dimensión de recuento por cajas (Box Counting Dimension): Una técnica práctica para estimar la dimensión fractal (D) de un objeto (incluidos los naturales). Consiste en recubrir la figura con cuadrados o "cajas" de lado δ y contar el número (N) de cajas que la cubren. La dimensión se aproxima con la pendiente de una línea en un gráfico logarítmico (regresión lineal).
Dimensión de semejanza: Método para calcular la dimensión fractal ($D$) en fractales teóricos con autosimilitud matemática exacta (como el copo de Koch o el triángulo de Sierpinski). Se basa en el cálculo logarítmico de la relación entre el número de copias idénticas generadas y el factor de escala de reducción aplicado, $D = \displaystyle\frac{ \log(N)}{\log(1/s)}$.
Digitación viscosa: Fenómeno natural donde un fluido poco viscoso desplaza a uno más viscoso, generando patrones ramificados y complejos (que recuerdan a las curvas de Peano) que exhiben propiedades fractales.
Econofísica: Campo interdisciplinario que utiliza herramientas de la Física (especialmente la física estadística) y la geometría fractal para analizar la volatilidad de precios, las series temporales y el comportamiento de los mercados financieros.
Ecuación logística: Fórmula matemática ($x_{n+1} = r x_n (1 - x_n)$) empleada para modelar poblaciones biológicas, considerada el "laboratorio del caos". Demuestra cómo la no linealidad y la iteración generan diferentes comportamientos: estabilidad, bifurcación o caos extremo, dependiendo de cómo varíe su tasa de crecimiento o parámetro $r$.
Efecto mariposa: Sensibilidad a las condiciones iniciales. Propiedad técnica de los sistemas caóticos mediante la cual una perturbación o error minúsculo en el estado inicial de un sistema se amplifica exponencialmente debido a la iteración matemática. Es la causa por la que predecir el clima a largo plazo resulta fundamentalmente imposible.
Espacio de fases: Un espacio matemático abstracto y multidimensional donde cada punto representa un estado completo posible de un sistema dinámico (como posición y velocidad simultáneas). La evolución temporal de dicho sistema traza una trayectoria o "lazo" dentro de este espacio.
Esponja de Menger: Un fractal tridimensional (análogo de la Alfombra de Sierpinski) que se construye a partir de un cubo. Su dimensión fractal (aproximadamente 2.727) es un número entre 2 y 3, indicando que llena el espacio más que una superficie, pero menos que un sólido.
Exponente de Hurst: Herramienta analítica de la econofísica que actúa como un "termómetro" para medir la rugosidad y la memoria de un mercado financiero. Un valor de 0,5 indica azar puro, mientras que valores mayores muestran persistencia (memoria de tendencias) y valores menores indican reversión de los precios.
Filotaxis: El estudio de la distribución de las hojas, semillas o flores en las plantas, un fenómeno natural que da lugar a interesantes relaciones matemáticas, como las proporciones, las construcciones áureas o la sucesión de Fibonacci.
Fractal: Objeto geométrico (o forma) que posee una irregularidad o fragmentación extrema que se repite a distintas escalas (autosimilitud). El término deriva del latín fractus (fragmentado). Los fractales son conjuntos cuya dimensión fractal es estrictamente mayor que su dimensión topológica.
Fractal clásico: Los objetos "monstruosos" (como el conjunto de Cantor, la curva de Koch y la curva de Peano) observados por matemáticos en los siglos XIX y XX, que fueron los antecedentes conceptuales de la geometría fractal.
Fractal natural (o físico): Objeto o proceso que se encuentra espontáneamente en la naturaleza (e.g., nubes, costas, árboles, sistemas circulatorios). Los fractales naturales se caracterizan por presentar autoafinidad (autosimilitud aproximada o estadística) y sirven para modelizar objetos reales.
Generación procedimental: Técnica informática revolucionaria originada en el cine y los videojuegos, mediante la cual los ordenadores no dibujan mapas o entornos previamente almacenados, sino que los calculan en tiempo real utilizando algoritmos fractales a partir de una "semilla" para crear mundos infinitos y detallados.
Geometría euclidiana (clásica): La rama tradicional de la geometría que describe las formas ideales (líneas, planos, arcos, esferas, pirámides). Esta geometría se basa en dimensiones enteras (1, 2, 3) y fue diseñada para estudiar el mundo que hemos construido, no las formas irregulares de la naturaleza.
Geometría fractal: Rama de la geometría, iniciada por Mandelbrot, que permite estudiar y clasificar los objetos fractales. Su objetivo es describir las formas y patrones irregulares y rugosos que abundan en la naturaleza.
Iteración (proceso iterativo): El proceso de repetir un procedimiento o función un número infinito de veces sobre el resultado obtenido en el paso anterior. Es el mecanismo fundamental para generar fractales.
Juego del caos: Método contraintuitivo para generar figuras fractales, como el triángulo de Sierpinski, utilizando un dado o el azar. Demuestra cómo el azar puro, cuando está restringido por unas reglas geométricas simples, es capaz de autoorganizarse y generar un orden fractal nítido tras miles de iteraciones.
Longitud de una costa: Un problema persistente en la medición que ilustra la naturaleza fractal de las curvas. La longitud de una costa depende de la precisión del instrumento de medida (o la unidad de medida que se tome); cuanto más pequeño es el instrumento, más detalles se descubren y mayor resulta la longitud, tendiendo teóricamente al infinito.
Movimiento browniano: Movimiento errático de las partículas suspendidas en un fluido. Es un fenómeno caótico que sigue un patrón fractal; si se observa a escalas de tiempo más pequeñas, su trayectoria es más irregular y compleja, pudiendo acabar llenando toda la imagen (como las curvas de Peano).
Multifractal: Un modelo más complejo y realista que el fractal matemático tradicional. Un multifractal no posee una sola dimensión fija, sino que consiste en una "mezcla" de fractales con dimensiones que varían en diferentes regiones de su espacio, reflejando zonas más densas y zonas más vacías.
No linealidad: Propiedad de los sistemas en los que causa y efecto no son proporcionales, provocando que pequeños cambios en el input generen variaciones desproporcionadas y bruscas en el output. Es uno de los ingredientes matemáticos fundamentales que, al combinarse con la iteración, conforman "la receta" para que surja el comportamiento caótico.
Problema de los tres cuerpos: El desafío clásico de predecir el movimiento simultáneo de tres masas bajo la gravedad de Newton (ej. Sol, Tierra y Luna). El estudio de este problema por Henri Poincaré reveló movimientos inestables y sensibles a las condiciones iniciales, rompiendo la idea de un "universo relojero" perfecto e inaugurando la era del caos determinista.
Proporción áurea (número Fi $\phi$): Una constante matemática ($\approx 1.618$) que se relaciona con patrones naturales como la espiral áurea (obtenida de la secuencia de Fibonacci). Se encuentra en la distribución de semillas en un girasol o en el número de pétalos de ciertas flores.
Recursividad: Principio estructural de los fractales donde el objeto se define o está compuesto por elementos que tienen el mismo aspecto (autosimilitud), como las ramas de un árbol. Para graficar un fractal, se busca la ley de recursividad (o algoritmo) entre las formas que se repiten.
Ruido blanco Problema de transmisión de datos en líneas telefónicas estudiado por Mandelbrot en IBM. El análisis del error reveló autosimilitud temporal —ráfagas de error separadas por periodos de limpieza a todas las escalas—, comportándose exactamente igual que el Conjunto (o polvo) de Cantor.
Rugosidad: La irregularidad extrema o aspereza de una superficie o forma natural. La geometría fractal, a través de la dimensión fractal, permite medir la rugosidad. Mandelbrot fue reconocido por "descubrir la rugosidad" frente al énfasis de la matemática clásica en la suavidad.
Sistema de funciones iteradas (IFS): Un conjunto de transformaciones lineales contractivas (que implican escalado, rotación y traslación) que se aplican repetidamente a un conjunto inicial. El resultado final es el atractor (el objeto fractal), que es independiente del conjunto de partida. Se utiliza para modelar objetos complejos como helechos.
Sistemas dinámicos discretos: Modelos matemáticos que se ocupan de la evolución o transiciones de un estado a otro para valores discretos del tiempo. Son fundamentales en la teoría del caos y se utilizan para generar fractales.
Tetraedro de Sierpinski: El análogo tridimensional del Triángulo de Sierpinski. Se construye a partir de un tetraedro, eliminando el tetraedro central invertido y repitiendo el proceso en los cuatro tetraedros restantes.
Tiempo de Lyapunov (horizonte de predictibilidad): Es el tiempo necesario para que la distancia entre dos trayectorias que empezaron casi juntas se multiplique por el número $e$. Actúa como el "horizonte de eventos" temporal a partir del cual los pequeños errores de medición se amplifican tanto que la capacidad de predicción del sistema se desintegra.
Triángulo de Sierpinski: Un fractal bidimensional muy estudiado (descrito por Wacław Sierpinski). Se construye uniendo los puntos medios de un triángulo para eliminar el triángulo central y repitiendo el proceso indefinidamente. Su perímetro tiende a infinito (aumenta constantemente), mientras que su área tiende a cero. Su dimensión fractal está entre 1 y 2 (aproximadamente 1,585).
Vuelos de Lévy (estrategia del albatros): Patrón de movimiento natural que rige las búsquedas biológicas eficientes. Sigue una matemática de ley de potencia y consiste en realizar muchos movimientos cortos o minuciosos en un área (exploración local), intercalados aleatoriamente con saltos larguísimos hacia zonas nuevas (exploración global). Modela el movimiento real del ojo humano y las trayectorias de vuelo de aves marinas.
Artículos en revistas
Al cerrar este libro, recuerda que llevas puestas unas gafas nuevas: ahora sabes que en la estructura más pequeña se esconde la clave del todo, y que la complejidad y la simplicidad son, en esencia, dos caras de la misma moneda universal.